看看湾湾同胞也玩众仪优利德等万用表

发表于:2021-11-3 15:42:15 3048
万用表
主题类别: 其它
仪表品牌: 其它品牌
显示方式: 其它
型号或关键字: zt102

登录后可查看大图

您需要 登录 才可以下载或查看,没有账号?立即注册

x
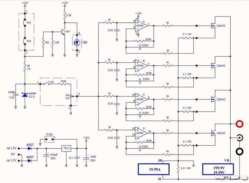
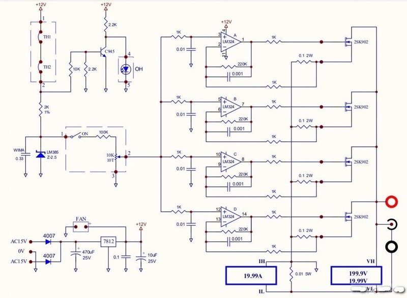
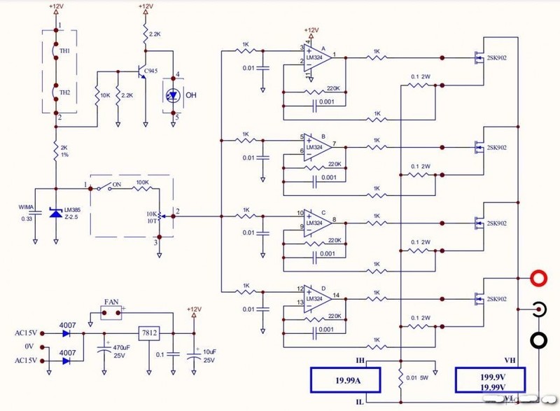
无意浏览到湾湾论坛,看到他们也玩我们常玩的表啊,看来志同道合趣味相投的人不在少数啊,顺便截图了890万用表电路图及324电子负载电路图,图中1元新台币相当于0.22元人民币
以下程序自动插入未在内容中添加的图片或附件
083412e0exz2q5xq218qpx.gif
135536vq3kjqin44jwdb35.jpg
捕获.PNG
捕获2.PNG
捕获3.PNG
捕获5.PNG
捕获7.PNG
捕获9.PNG
收藏
送赞
分享

发表回复

评论列表(13)

无极 数字梦想家E 2021-11-3 16:27:11
廉价劳动力谁不爱啊
2021-11-3 16:27:11 回复
hc061218 数字王者I 2021-11-3 18:05:58
不光台湾,外国人也很多玩国产的!他们也不是都有钱买福禄克!便宜货虽然不好,但是多数情况拿来用拿来玩还是极好的 哈哈
2021-11-3 18:05:58 回复
mvwz24029819 数字精灵G 2021-11-3 19:05:32
说明这些表性价比高啊
2021-11-3 19:05:32 回复
wgh1027 数字大神J 2021-11-3 19:35:16
谢谢分享
2021-11-3 19:35:16 回复
zhangwj98 数字精灵G 2021-11-3 20:28:22
国产性价比还是高。
2021-11-3 20:28:22 回复
散淡021 数字大神J 2021-11-3 20:59:17
谢谢分享

都是中国论坛我去看吃力(我们的文字简化了)
2021-11-3 20:59:17 回复
人生涅槃 数字斗士C 2021-11-4 08:59:24
谢谢分享
2021-11-4 08:59:24 回复
佳维 数字精灵G 2021-11-4 09:17:02
感谢分享
2021-11-4 09:17:02 回复
西林迷 数字精灵G 2021-11-4 11:50:44
量大管饱,基本谁都喜欢的

至于海参鲍鱼龙虾,大家都想吃,吃了肉疼不疼是另外一回事
2021-11-4 11:50:44 回复
sasasa148 数字探长D 2021-11-4 17:12:45

感谢分享
2021-11-4 17:12:45 回复
duron_ff202006 数字梦想家E 2021-11-4 18:08:56
精密测量之外,大部分国产普通表用来维修和玩玩电子制作,一般都会称职。当然,寿命和稳定性可能就差点。
2021-11-4 18:08:56 回复
ekommade 数字大师F 2021-11-5 15:48:05
这是“痞酷论坛”吗?
2021-11-5 15:48:05 回复
wgh1027 数字大神J 2021-11-5 18:44:29
关键词湾湾
2021-11-5 18:44:29 回复