给ZT219做个锂电池盒

wgsd 楼主     数字大神J 2018-3-26 22:04:04
光速飞行 发表于 2018-3-26 20:21
我个VC980+也美信的7129芯片,用9V镍氢电池,工作得非常好,可以讲镍氢电池无关,只有万用表好不好与电池无 ...

赞同你的观点,我说的不是与什么电池有关,与表的电压降关系,我的表不太好,用的也是美信7129,但我发现测电阻时,接近满量程,如1.8K,在9V时与7.3V时不一样(包括锂电池)。测电压没问题。
2018-3-26 22:04:04 回复
光速飞行 数字大神J 2018-3-26 22:10:15
wgsd 发表于 2018-3-26 22:04
赞同你的观点,我说的不是与什么电池有关,与表的电压降关系,我的表不太好,用的也是美信7129,但我发现 ...

我这个表不管测电压或者电阻都没有影响,都很精准,因为我表多可以有更多的对比,没发现更换电池有误差。
2018-3-26 22:10:15 回复
wgsd 楼主     数字大神J 2018-3-26 22:24:07
wanwenhao1 发表于 2018-3-26 20:37
我收集的资料如附图,与你的略有区别:

可能是各生产厂家不同,或测试条件不同(负载轻重),对于要求严格的设备2%的压降不小了,连音频解码器对三端稳压千分之几的变化都嫌大,何况仪器。为什么万用表电压放的如此宽,因为万用表芯片内都设有稳压系统,只是各个芯片的性能不同。
2018-3-26 22:24:07 回复
wanwenhao1 数字梦想家E 2018-3-26 22:35:51
wgsd 发表于 2018-3-26 22:24
可能是各生产厂家不同,或测试条件不同(负载轻重),对于要求严格的设备2%的压降不小了,连音频解码器对 ...

我测试过我手里的ZT219,其电池电压对直流电压测试精度的影响,结果如下:

基准电压10.0007V
电池电压      ZT219示值     误差
2.71V           10.006          0.053%
3.02V            10.004         0.033%
3.36V             10.002        0.013%

2018-3-26 22:35:51 回复
wgsd 楼主     数字大神J 2018-3-26 22:44:38
光速飞行 发表于 2018-3-26 22:10
我这个表不管测电压或者电阻都没有影响,都很精准,因为我表多可以有更多的对比,没发现更换电池有误差。 ...

我这可能是特例,手中手持表就DT9203和ZT219都有同样问题,让我产生了偏见。测试219也是因为9203有这个问题,形成了顾虑,才特意测试219,结果又同样毛病。
最近又发现219另一个问题,也可能是个列,同样是测电阻,当表自动关机后,再唤醒(按任一键),显示的电阻值多4~5个字,电压档没这个问题。自动关机后档位开关打到关机再打开,显示的阻值不变(和之前一样)。
因为正在调试电阻档,开机检测时间长,有时就自动关机了,由此又发现了这个问题。
2018-3-26 22:44:38 回复
wgsd 楼主     数字大神J 2018-3-26 22:51:28
wanwenhao1 发表于 2018-3-26 22:35
我测试过我手里的ZT219,其电池电压对直流电压测试精度的影响,结果如下:

基准电压10.0007V

相差4个字不小了,我这个人挺较真,差1~2个字也觉的不得劲。你测下10K电阻,可能差的还大。我的测电阻2.4V~3V差5~7个字。
2018-3-26 22:51:28 回复
光速飞行 数字大神J 2018-3-26 23:35:47
wgsd 发表于 2018-3-26 22:51
相差4个字不小了,我这个人挺较真,差1~2个字也觉的不得劲。你测下10K电阻,可能差的还大。我的测电阻2.4 ...

我这个219和台表差不多,这样的价钱已经很好了,再想要更精准的话,得出血了,没有2000元以上不用想了,想都是白想。
2018-3-26 23:35:47 回复
光速飞行 数字大神J 2018-3-27 01:06:35
wgsd 发表于 2018-3-26 22:44
我这可能是特例,手中手持表就DT9203和ZT219都有同样问题,让我产生了偏见。测试219也是因为9203有这个问 ...

这个是表有问题了,我的不存在这问题。
2018-3-27 01:06:35 回复
wanwenhao1 数字梦想家E 2018-3-27 12:02:09
本帖最后由 wanwenhao1 于 2018-3-27 12:14 编辑
wgsd 发表于 2018-3-26 22:51
相差4个字不小了,我这个人挺较真,差1~2个字也觉的不得劲。你测下10K电阻,可能差的还大。我的测电阻2.4 ...

今天仔细测试了ZT219对电池电压的敏感度,见附表。另测试了我用的HT7130压降的大概数据,见第二个附表。
QQ图片20180327113623.png


测试以下数据使用了可调开关电源为ZT219供电,是否影响了数据的真实性,无法确认。
QQ图片20180327120703.png


2018-3-27 12:02:09 回复
wgsd 楼主     数字大神J 2018-3-27 15:37:34
wanwenhao1 发表于 2018-3-27 12:02
今天仔细测试了ZT219对电池电压的敏感度,见附表。另测试了我用的HT7130压降的大概数据,见第二个附表。

...

ZT219正常耗电在几个mA,与测试项目有关,如果是通断档高达几十mA。
既然选择了稳压,为什么不以稳压为目的,却非得计较意义不大的压降值。你的测试不到2mA,压降值53mV,电压已下降超出2%。我的观点还是高出几百mV稳妥。
看你的电压、电阻测试很认真,这个数据我认为对大家都有益处,可以共同探讨。也可能是咱俩点气好,中奖了,各自都有个性能不稳的表,人家同样的表都可以与台表共舞了我们还在这维稳呢。
我现在正在调试,效果还是非常显著的。
2018-3-27 15:37:34 回复
wanwenhao1 数字梦想家E 2018-3-28 20:43:16
本帖最后由 wanwenhao1 于 2018-3-29 23:02 编辑

楼主好!

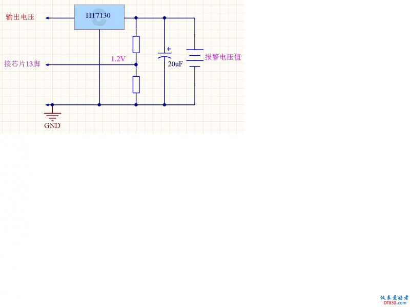
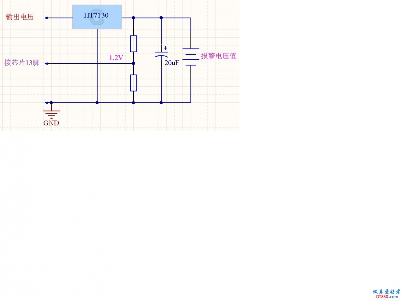
经过几天的权衡,感觉楼主改进的电池低电报警很值得借鉴,但没有完全懂楼主是怎么连接到表内的,所以特请教。

附图已经将问题写清楚了,烦楼主百忙中抽空给于赐教。
101034wvynjo6vvv58vvz5.jpg

先谢谢楼主!我已经在表内DTM0660的第13脚对地接了一个1.2M的电阻,将该点的电压降低至1.2V,仪表电源报警的电压值就升高到了3.23V ,同时我已经将线性稳压IC的地脚串联了一个二极管,使线性稳压器的输出电压升高到3.283V。至此,我认为已经可以了,锂电池的电压到3.24V时,仍可正常工作,开启背光,或者通断档让蜂鸣器工作,就会显示低电,此时给锂电池充电不会太晚。
2018-3-28 20:43:16 回复
光速飞行 数字大神J 2018-3-28 22:00:58
wanwenhao1 发表于 2018-3-28 20:43
楼主好!

经过几天的权衡,感觉楼主改进的电池低电报警很值得借鉴,但没有完全懂楼主是怎么连接到表内的, ...

这样改也是好的,能合适自己的电池,但是最好是自动识别的,用什么电池它都能自动切换。
2018-3-28 22:00:58 回复
wgsd 楼主     数字大神J 2018-3-28 22:34:01
wanwenhao1 发表于 2018-3-28 20:43
楼主好!

经过几天的权衡,感觉楼主改进的电池低电报警很值得借鉴,但没有完全懂楼主是怎么连接到表内的, ...

13脚就是这个点,焊到电阻上多好,不伤芯片引脚。不过你在表内接电阻就不能再用5号电池了,不然它就报警。U1是仿真时换不同的电阻和V2电压看它是否1.2V,达到1.2V报警点,说明电阻和想要的报警电压就合适了。就像你标注的这张图,V1代表稳压后的电压,V2是锂电池。
最好不要串二极管(降低原稳压IC性能),如果你要3.3V报警可调换电阻让a点1.2V就可以。
3.3V时充电也可以,我的另一图就是刚开始打算3.3V报警的,结果忽略了U1内阻的影响,因为实际电路没有U1,降低到3V它也没报。后来因为手边没有合适的电阻,就改为3.6V了,正好测试手机也是不到3.6V报警,也就这么做了。
如果你不想再用5号电池,可焊下R1的2M电阻,这样不受V1电压影响更好调1.2V电压。
2018-3-28 22:34:01 回复
wgsd 楼主     数字大神J 2018-3-29 09:01:33
wanwenhao1 发表于 2018-3-28 20:43
楼主好!

经过几天的权衡,感觉楼主改进的电池低电报警很值得借鉴,但没有完全懂楼主是怎么连接到表内的, ...

下面的图中部分全在电池盒内,a点通过一连线连接的针型插头与表内连接。你仔细看看前面的实物图片。 d1.jpg
2018-3-29 09:01:33 回复
wanwenhao1 数字梦想家E 2018-3-29 10:12:04
wgsd 发表于 2018-3-29 09:01
下面的图中部分全在电池盒内,a点通过一连线连接的针型插头与表内连接。你仔细看看前面的实物图片。
...

谢谢!

改表电池前,没有看到你的帖子,于是采用了14500锂电池的方案,所以做得很不完美。既然已经改了,就没有想以后再用普通电池,所以低电报警的电阻也就焊在了表内。

真有点遗憾。
2018-3-29 10:12:04 回复
wanwenhao1 数字梦想家E 2018-3-29 10:19:04
wgsd 发表于 2018-3-28 22:34
13脚就是这个点,焊到电阻上多好,不伤芯片引脚。不过你在表内接电阻就不能再用5号电池了,不然它就报警 ...

我是直接用经稳压器稳定后的电压作采样的,采纳了你说的3V以下的电压作为报警电压嫌偏低的意见,才将稳压器的输出电压调高到接近3.3V,让报警器在3.2V略多就报警。
2018-3-29 10:19:04 回复
wgsd 楼主     数字大神J 2018-3-29 13:05:28
wanwenhao1 发表于 2018-3-29 10:19
我是直接用经稳压器稳定后的电压作采样的,采纳了你说的3V以下的电压作为报警电压嫌偏低的意见,才将稳压 ...

你这样做也很方便,一般来说电压下降3%(0.1V)不会有影响,比原表20%多的电压范围强太多了。
我感觉219的电阻档有点不合理的敏感,我稳压后电压不变的情况下,偶然发现正在监测电阻时,因时间长(观测稳定性),结果表自动关机,我再按任一键唤醒,电阻值却变了几个字,但把档位开关再关机后接着开机,电阻值重回正常。
也就是说,自动关机电路参入工作,也会影响表内的实际工作电压,继而影响了测试值。
2018-3-29 13:05:28 回复
718005845 数字奇才B 2018-4-11 11:43:13
好想法  学习下
2018-4-11 11:43:13 回复
718005845 数字奇才B 2018-4-13 11:33:20
不错不错  学习了  有空也改下
2018-4-13 11:33:20 回复
老李爱维修 数字梦想家E 2018-4-29 15:26:14
可惜空间太小了,要是直接18650电池加稳压才巴适。
2018-4-29 15:26:14 回复