万用表自动关机电路改进,让其自动关机后0功耗

wgsd 数字大神J 2018-10-21 21:35:54
wgh1027 发表于 2018-10-21 21:22
输出电压下降时运放电源电压也下降,有加速电压下降的趋势。

是的,运放电压的下降,导致基极参考电压也随同3脚下降,类同跟随器,实际还是比较器,只是运放输出电压接近3脚电压而已。
2018-10-21 21:35:54 回复
apple5050 数字探长D 2018-10-21 21:38:03
wgh1027 发表于 2018-10-21 21:22
输出电压下降时运放电源电压也下降,有加速电压下降的趋势。

输出端电容会降低运放供电电压下降的过程。如果关机临界状态持续时间不长的话,那这个电路完全是可行的。但是万用表开机工作电流比较大的话,运放的输出就要加大,负载重的话,可能影响关断过程。一般几毫安的负载没问题。唯一的缺点就是自动关机时间受电池电压影响了。
2018-10-21 21:38:03 回复
apple5050 数字探长D 2018-10-21 21:51:23
wgsd 发表于 2018-10-21 19:14
楼主应该测试一下LM358的静态电流,指标给出的是0.5mA,远比电阻耗电大几十倍(我没测,仿真是0.3mA),因 ...

仿真应该也没问题,电压下降时间受输出电容,和负载大小的影响。运放还供电位置不同,电路效果完全不同。
2018-10-21 21:51:23 回复
wgsd 数字大神J 2018-10-22 09:30:48
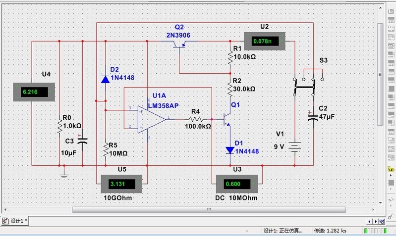
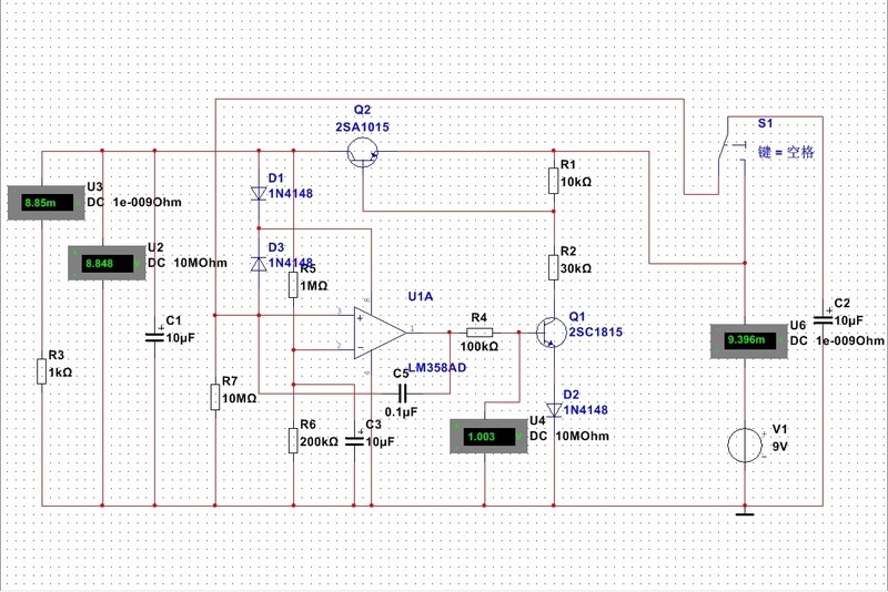
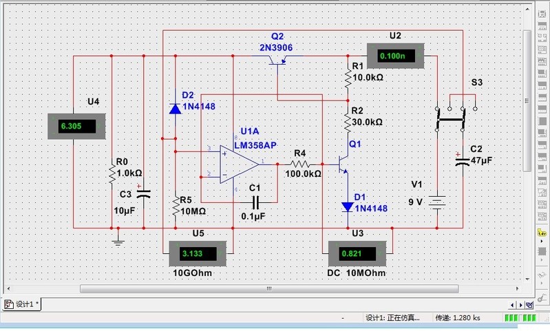
这个改动经仿真是稳定可靠的,虽然7微安的原机电流并非严重,但改后只有不到1nA,等同关掉。重要的是楼主的认真精神,追求完美无终止。
附几张仿真图。这是开机后运放3脚电压降到与比较电压相同时。

5.jpg

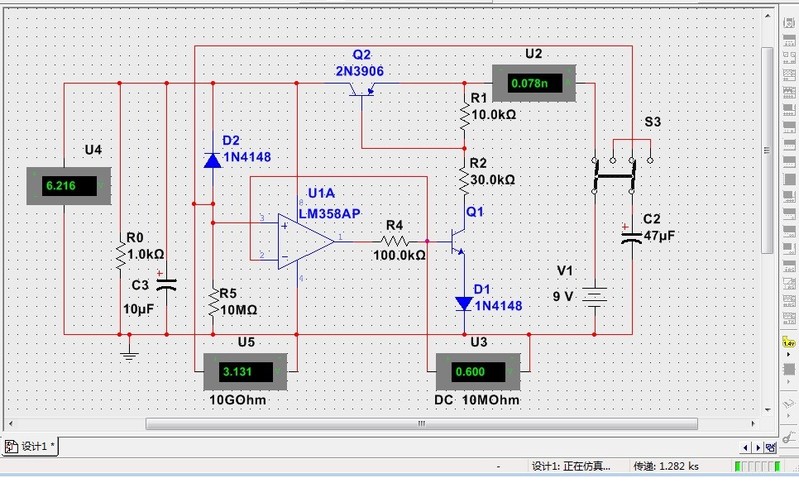
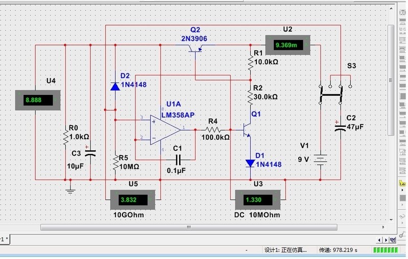
这是输出电压开始下降时(看U4表比上图已下降)

6.jpg

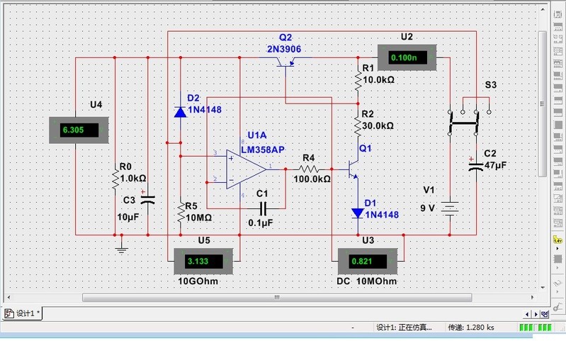
下降过程图

7.jpg

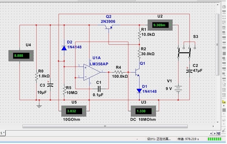
切断电源图

8.jpg

最终关机图

9.jpg


2018-10-22 09:30:48 回复
wgsd 数字大神J 2018-10-22 09:37:29
最终图U4电压是C3存留电压,在继续放电下降,仿真需时间,没等其降为零,也没意义继续了。
2018-10-22 09:37:29 回复
apple5050 数字探长D 2018-10-22 20:37:33
wgsd 发表于 2018-10-22 09:37
最终图U4电压是C3存留电压,在继续放电下降,仿真需时间,没等其降为零,也没意义继续了。 ...

电池电压影响自动关机时间。这个仿真一下看变化有多大。
2018-10-22 20:37:33 回复
wgsd 数字大神J 2018-10-22 20:55:55
apple5050 发表于 2018-10-22 20:37
电池电压影响自动关机时间。这个仿真一下看变化有多大。

自动关机的目的是什么,无非是在你不用时候自行关断电源,节省电能。既然你此时不用它,那么还在乎它是14分,还是15分、16分关机吗。何况这个还可人为的随意调解。
再有什么关机快慢问题,同样,你不用它管它快点慢点干嘛,只要关机可靠即可。重要的是关机电流更小,甚至没有,这才是主要目的。
2018-10-22 20:55:55 回复
apple5050 数字探长D 2018-10-22 21:07:00
wgsd 发表于 2018-10-22 20:55
自动关机的目的是什么,无非是在你不用时候自行关断电源,节省电能。既然你此时不用它,那么还在乎它是14 ...

研究这些当然是有意义的,进一步改进这个电路,把这些都解决就完美了。自动关机前,表可能还在使用中,这时候出现低电量提示,或者影响测量的准确性都不大好。
2018-10-22 21:07:00 回复
wgsd 数字大神J 2018-10-22 22:27:02
电压提示很快就关机了,电压提示你还要用可以重新开机,就像你正在用没该的表,突然关机了,再打开完事。
再说改变的关机时间出入不会很大,原机是从9V降到1.6V关机,改后无非是从9V到1.2关机,相差0.4V,不到9-1.6=7.4的十分之一。储能电容本身的误差也要大于改变带来的误差,想要调解关机时间,调调电容更方便。
2018-10-22 22:27:02 回复
wgh1027 楼主     数字大神J 2018-10-23 22:50:52
今天拿出改好的DT9202万用表,测量一下延时关机时间,延时时间大约20分钟左右。上传几张关机过程抓拍的图片,关机过程中从出现电池欠压符到完全关机无显示用了6至7秒的样子。手机上图将就着看,图片排列次序以图片里的的参考秒表为准。
自动关机1.jpg

自动关机2.jpg

自动关机3.jpg

自动关机4.jpg

自动关机5.jpg

自动关机6.jpg


2018-10-23 22:50:52 回复
wgsd 数字大神J 2018-10-23 23:26:19
哈哈,真巧合,我仿真没改动关机时间19分,仿真改后关机时间20分多点。
2018-10-23 23:26:19 回复
wgsd 数字大神J 2018-10-24 08:38:14
本帖最后由 wgsd 于 2018-10-24 08:40 编辑

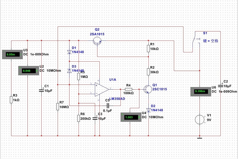
我这个不用秒表抓拍奥,现看看电压开始下降图,16分出点头。

1.jpg

再看看提示电压低时的图(一般7.2V),19分刚过。

2.jpg

最后是供电电流小于1nA的图,21分多点了。

3.jpg
和你的实测是否沟通好了。
时间请看图下角的传递秒数。
2018-10-24 08:38:14 回复
wgh1027 楼主     数字大神J 2018-10-24 09:13:22
wgsd 发表于 2018-10-24 08:38
我这个不用秒表抓拍奥,现看看电压开始下降图,16分出点头。



C1(0.1μ)实际电路是没有的,一般厂家都不会装,你去掉这个电容看看关机时间会不会快一点呢。
2018-10-24 09:13:22 回复
wgsd 数字大神J 2018-10-24 10:11:28
wgh1027 发表于 2018-10-24 09:13
C1(0.1μ)实际电路是没有的,一般厂家都不会装,你去掉这个电容看看关机时间会不会快一点呢。
...

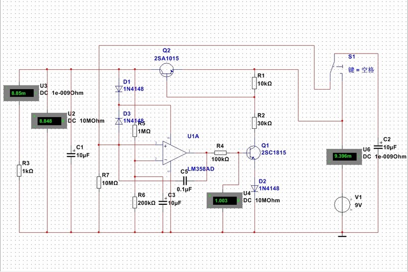
按图C1是并在100K电阻上,对直流不会有什么影响,我仿真了一下,与之前没出入,见图。
1.jpg
仿真时间是供电电流在1nA时的时间,实际表在远大于这个时间就不显示了。(可以认为关机)
仿真只是关机过程,除非带有表的全部电路仿真,观看表的显示熄灭来计算时间,但没有什么意义,省电是目的,一两分的误差没什么实质意义。
所谓改动延迟了关机时间,成了延时关机,那么不改动就不是延时关机了吗。
2018-10-24 10:11:28 回复
apple5050 数字探长D 2018-10-25 11:41:44
wgh1027 发表于 2018-10-24 09:13
C1(0.1μ)实际电路是没有的,一般厂家都不会装,你去掉这个电容看看关机时间会不会快一点呢。
...

我也做了一个仿真,c1容量大小和关机电压下降有一定关系。c1的存在,开机也有延时。电压是缓慢上升的。c1取值过大,电路就完全异常了。自动关机时间和负载也有关系,负载重的话,电容电压在启动运放过程中,就消耗了不少,自动关机时间变短。负载太重,电路就不能启动。负载轻的时候,关机电压下降过程持续时间就变长。这个电路只能用在万用表这种小电流电路。
2018-10-25 11:41:44 回复
wgsd 数字大神J 2018-10-25 17:02:47
apple5050 发表于 2018-10-25 11:41
我也做了一个仿真,c1容量大小和关机电压下降有一定关系。c1的存在,开机也有延时。电压是缓慢上升的。c1 ...

这个原本就是用在万用表这种轻负载的,想带重负载得自己做做手脚,改动改动。
2018-10-25 17:02:47 回复
apple5050 数字探长D 2018-10-25 20:59:37
本帖最后由 apple5050 于 2018-10-25 21:11 编辑
wgsd 发表于 2018-10-25 17:02
这个原本就是用在万用表这种轻负载的,想带重负载得自己做做手脚,改动改动。 ...

F:\万用表自动关机.jpg
以下程序自动插入未在内容中添加的图片或附件
万用表自动关机.jpg
2018-10-25 20:59:37 回复
apple5050 数字探长D 2018-10-25 21:15:04

增加一个二极管,一个电容。原电路稍作改变。运放供电取自Q2之后。关机过渡过程100ms以内。能带大负载启动。
2018-10-25 21:15:04 回复
wgsd 数字大神J 2018-10-25 22:30:16
按楼主的改动,增加一个二极管即可,何必这么繁琐。
2018-10-25 22:30:16 回复
apple5050 数字探长D 2018-10-25 22:46:39
wgsd 发表于 2018-10-25 22:30
按楼主的改动,增加一个二极管即可,何必这么繁琐。

加二极管解决带载启动,新加的一个电容和改变接法的一个电容是加速切换过程。输出电压基本没有下降,关机非常干脆。
2018-10-25 22:46:39 回复