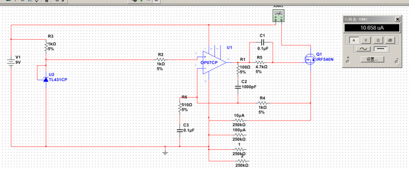
TL431与OP07CP恒流源

发表于:2018-12-1 08:47:42 3040
标准件&校基准源
主题类别: 资料_电路图
标准件类型: 标准电压电流源
仪表品牌: DIY自制
型号或关键字: TL431与OP07CP恒流源

登录后可查看大图

您需要 登录 才可以下载或查看,没有账号?立即注册

x
最近打算制作电流基准,又试了这种TL431与OP07CP恒流源的方案,仿真图如下。大家来发表建议,特别是op07换成LM358 有多大影响。改变R1可以改变输出电流。

OP07.png

TL431与OP07CP恒流源.rar (279.8 KB, 下载次数: 196)

收藏
送赞
分享

发表回复

评论列表(6)

光速飞行 数字大神J 2018-12-1 10:14:29
本帖最后由 光速飞行 于 2018-12-1 10:56 编辑

没事了,找到问题,是图片出问题






2018-12-1 10:14:29 回复
yanjian 数字小子A 2018-12-1 10:16:15
op07电源咋解决?可以单电源工作吗?
2018-12-1 10:16:15 回复
43545 楼主     管理员 2018-12-1 10:24:14
yanjian 发表于 2018-12-1 10:16
op07电源咋解决?可以单电源工作吗?

仿真的时候是单电源

2018-12-1 10:24:14 回复
wgsd 数字大神J 2018-12-1 11:11:18
yanjian 发表于 2018-12-1 10:16
op07电源咋解决?可以单电源工作吗?

输入电压2.5V应该没问题,再低就不保了(至少的高于地2V)。
2018-12-1 11:11:18 回复
wgh1027 数字大神J 2018-12-1 14:18:20
单电源供电还是用358好一点。
2018-12-1 14:18:20 回复
43545 楼主     管理员 2018-12-4 21:51:23
wgh1027 发表于 2018-12-1 14:18
单电源供电还是用358好一点。

LM358失调电压不行
2018-12-4 21:51:23 回复