论坛电压电流基准套件PCB

SG830 数字梦想家E 2019-1-14 09:58:50
很养眼,想拥用的感觉。
2019-1-14 09:58:50 回复
43545 管理员 2019-1-14 10:39:40
wgsd 发表于 2019-1-13 20:51
可以,小电容贴片便宜。想用什么型号的电容,涉及到安装脚距。我先按CBB改吧。威马吧。

去掉水泥电阻,我打听了一下,2W 0.5% 有这种电阻,可以并联,温漂低精度高。

还有,如果PCB排装上排针,用跳线进行切换档位,是不是更好? 可以成为白菜版,有不需要外壳的,直接买裸板就可以用了。
2019-1-14 10:39:40 回复
wgsd 楼主     数字大神J 2019-1-14 13:13:00
本帖最后由 wgsd 于 2019-1-14 13:20 编辑
43545 发表于 2019-1-14 10:39
去掉水泥电阻,我打听了一下,2W 0.5% 有这种电阻,可以并联,温漂低精度高。

还有,如果PCB排装上排针 ...

排针可以的如用单针的可以直接焊在接线孔中,如用2.54mm间距成排的,我可以改下间距,但是否容易在夹线时短路触点,造成部件损坏。如用双排插接帽还有100V安全问题,和插接帽转90度误插造成相邻触点短路(如果间距2.54mm双向)。但可不用成排的,使触点间距5.08mm,只是有100V安全问题。电阻可以改一下,排针你看选什么间距的好。
21.png 22.png
2019-1-14 13:13:00 回复
43545 管理员 2019-1-14 13:29:17
wgsd 发表于 2019-1-14 13:13
排针可以的如用单针的可以直接焊在接线孔中,如用2.54mm间距成排的,我可以改下间距,但是否容易在夹线时 ...

排针这方便我也不懂,你看着设计呗,主要是想着,有些仪友,不用外壳,裸板也能用。
实际上,最好是不要裸板能用,原因是上面有100V电压。为了照顾不同的仪友,所以尽可能让裸板能直接用。有外壳时,去掉跳线直线,焊接上切换开关。

比如,像下图这样

排针图.png

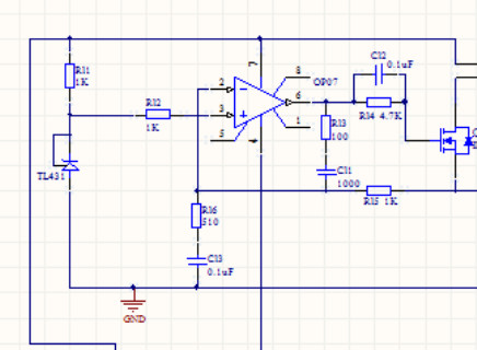
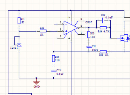
另外一个,电流源,还是用2.5V作为基准,省得分压1V时,分压电阻造成麻烦。整个电流源的取样电阻,如下图列表,去掉了水泥电阻。
以下价格,和阻值是经淘宝确定能买到的。

取样电阻.png





2019-1-14 13:29:17 回复
wgsd 楼主     数字大神J 2019-1-14 13:39:21
本帖最后由 wgsd 于 2019-1-14 13:42 编辑

我说的就是这个,用在100V别有安全问题(用手插拔)。还有插帽转90度短路问题(电压部分存在)。如不考虑哪我就按这个插件改。
2019-1-14 13:39:21 回复
43545 管理员 2019-1-14 13:41:50
wgsd 发表于 2019-1-14 13:39
我说的就是这个,用在100V别有安全问题(用手插拔)。还有插帽转90度短路问题(电压部分存在)。如不考虑哪 ...

这个2.5V作为基准,还是1V作为基准,我经验少,不一定是对的,你经验多,可以帮看看是1V好,还是2.5V好。

你改吧,中电的事,不用怕,大家要这裸板,就是为了省钱,自己找外壳,找开关,不花钱。估计很少有人在电路板上拔,用也是应急用。还是很方便的。

2019-1-14 13:41:50 回复
wgsd 楼主     数字大神J 2019-1-14 13:49:08
现在用1V稳压,电阻消耗功率小了,可否只原水泥电阻改两并,250mA用1W。
2019-1-14 13:49:08 回复
wgsd 楼主     数字大神J 2019-1-14 13:54:52
本帖最后由 wgsd 于 2019-1-14 13:56 编辑

奥,2.5V的大点。这个我也没经验,按理说,2.5V少了两个电阻的影响(如果温飘大)。但耗电。这个的确定一下,我好改板。
2019-1-14 13:54:52 回复
43545 管理员 2019-1-14 14:17:53
wgsd 发表于 2019-1-14 13:54
奥,2.5V的大点。这个我也没经验,按理说,2.5V少了两个电阻的影响(如果温飘大)。但耗电。这个的确定一下 ...

那就用2.5V 方案,不要用水泥电阻了。
2.5V方案,电阻是问过经销商的,都有货。

2019-1-14 14:17:53 回复
wgsd 楼主     数字大神J 2019-1-14 14:43:29
43545 发表于 2019-1-14 14:17
那就用2.5V 方案,不要用水泥电阻了。
2.5V方案,电阻是问过经销商的,都有货。

好的。我尽快改。
2019-1-14 14:43:29 回复
43545 管理员 2019-1-14 15:07:36
wgsd 发表于 2019-1-14 14:43
好的。我尽快改。

谢谢,仪友这么大力支持。
3D打印机,也准备就绪。
2019-1-14 15:07:36 回复
wgsd 楼主     数字大神J 2019-1-15 09:47:41
43545 发表于 2019-1-14 15:07
谢谢,仪友这么大力支持。
3D打印机,也准备就绪。

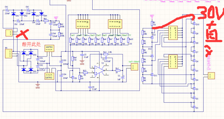
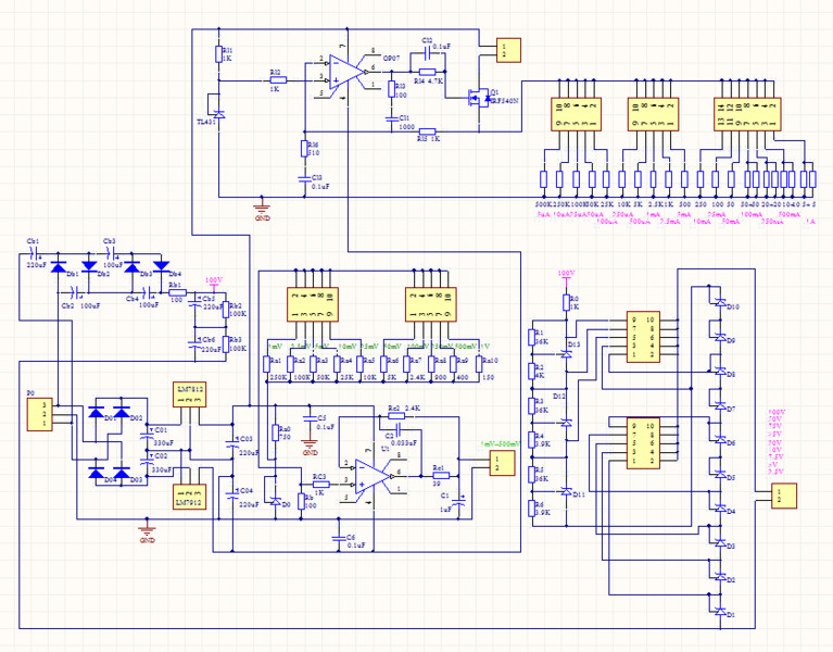
坛主,我把线路图发上来,你核实一下看对不对。还有改过的PCB看看还有什么地方需改动,核实完后我把PCB文件发上来。
h0.png
h1.png
h2.png
h3.png
h4.png
h5.png
h6.png
h9.png
10.png

2019-1-15 09:47:41 回复
wgsd 楼主     数字大神J 2019-1-15 13:32:18
表述 发表于 2019-1-14 08:17
我感觉应该把图上框内的电阻装在转换开关上,就像500万用表一样,可以使连接线简化,同时进一步减小印刷 ...

是的,但是焊接费事,性能不如在板上稳定。线路板只要大于5x5就和10x10一个价。
2019-1-15 13:32:18 回复
43545 管理员 2019-1-15 14:04:30
wgsd 发表于 2019-1-15 09:47
坛主,我把线路图发上来,你核实一下看对不对。还有改过的PCB看看还有什么地方需改动,核实完后我把PCB文 ...

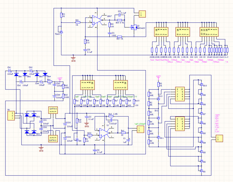
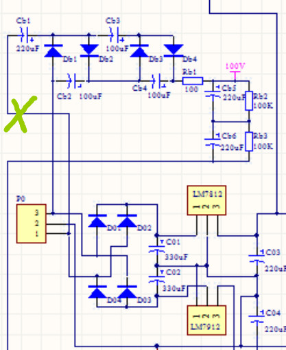
有几个需要改的地方
1.电容,统一改成220uf 电阻是10欧 1W

1.png

2. 100V这个位置是 两个3.9是4K 电阻,PCB改改字就行

2.png

3.这个R0 1k 也改成750吧

. 3.png

4。在24V交流电压端,加一个跳线,没有跳线时不供电,有些人只测电流时,也安全
4.png

5。电流基准的位置,PCB板加上150R 100R两个电阻的位置,方便调试1V基准,不用1V时,用铜线将1K连接到TL431上,否则连到分压电阻上就行。
5.png

辛苦了,就这些了,改好后,我再核对一下PCB就行。



2019-1-15 14:04:30 回复
43545 管理员 2019-1-15 14:29:36
wgsd 发表于 2019-1-15 13:32
是的,但是焊接费事,性能不如在板上稳定。线路板只要大于5x5就和10x10一个价。 ...

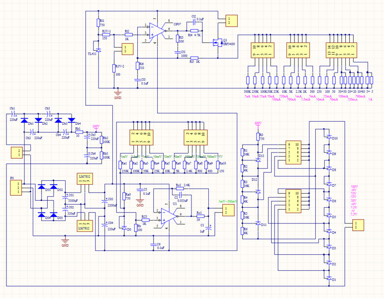
这是电压基准的电阻档

1mV 250k  (250.253K)
10mV 25k (24.9353K)
100mV 2.4k (2.40353)2K + 400
1V 150R (150.353)

2.5mV 100k(100.0412K)
25mV 10k (9.91412K) 9K + 910
250mV 900R(901.412)


5mV 50k (49.9706K)
50mV 5K(4.90706K)4.7k+200R
500mV 400R (400.706)
括号内是理论电阻值。

其中有三个档,估计得用电阻串联方式进行,如果能做到PCB板上最好,如果买到一个标称两阻,就直接焊,让PCB适应两种方案。


2019-1-15 14:29:36 回复
43545 管理员 2019-1-15 14:57:51
wgsd 发表于 2019-1-15 13:32
是的,但是焊接费事,性能不如在板上稳定。线路板只要大于5x5就和10x10一个价。 ...

桥式整流,有1A以上电流,微信内听说要用 1n5408,我查了查,这个1n5408脚粗些,所以PCB孔不要太小了。

另外AZ431的脚是这种形状,看看PCB能不能插得下去。
这是器件地址

https://item.szlcsc.com/216708.html

431.png

2019-1-15 14:57:51 回复
wgsd 楼主     数字大神J 2019-1-16 09:15:56
本帖最后由 wgsd 于 2019-1-16 09:29 编辑
43545 发表于 2019-1-15 14:57
桥式整流,有1A以上电流,微信内听说要用 1n5408,我查了查,这个1n5408脚粗些,所以PCB孔不要太小了。

...

改好了,请在看看。250mA、500mA、1A增加了焊盘,可两只并连,也可三只(1卧两立)四只(4立)并连。


H1.png
H2.png
H3.png
H5.png
H6.png
H7.png
以下程序自动插入未在内容中添加的图片或附件
H0.png
2019-1-16 09:15:56 回复
wgsd 楼主     数字大神J 2019-1-16 09:40:10
100V改动很好,使用时再接上,安全性增强,因为排针的焊盘间距太小,又没有油漆的加强保护,超过了百伏的爬电距离。
2019-1-16 09:40:10 回复
43545 管理员 2019-1-16 10:24:35
wgsd 发表于 2019-1-16 09:40
100V改动很好,使用时再接上,安全性增强,因为排针的焊盘间距太小,又没有油漆的加强保护,超过了百伏的爬 ...

实际上,还有一种,方案,我没有说,那会我一直想着成本问题,但实际上大家还是舍得花这些钱,就是增加另一套桥式整流和电容与跳线而以。
现在,仪友对这套要求越来越高了,远超过,我当时的想法。

细想一下,那100V方案,有三个AZ431是管 100V、 75 、50V的
其它10个是串联,如果,将100V交流关闭,再将24V桥式整流后,经750欧电阻,加到那10个AZ431上,是不是就更实用。

这样平时就是25V最高,不中电,还可以测电压2.5V以上。



25V方案.png

另外一个问题,就是那些输出的排针都离得近,能不能摆开一点,省得爬电。



2019-1-16 10:24:35 回复
wgsd 楼主     数字大神J 2019-1-16 10:26:38
整流二极管4001两只并连成本比540*怎样。
2019-1-16 10:26:38 回复