论坛电压电流基准套件PCB

zlmimg 数字精灵G 2019-1-16 12:00:37
wgsd 发表于 2019-1-16 10:26
整流二极管4001两只并连成本比540*怎样。

二极管最好不要并联使用,因为压降不能保证一样
2019-1-16 12:00:37 回复
43545 管理员 2019-1-16 12:27:55
wgsd 发表于 2019-1-16 10:26
整流二极管4001两只并连成本比540*怎样。

那个1A的整流部分就用 1n5408 不贵,其它的可以是1N4007 或1N4007
2019-1-16 12:27:55 回复
wgsd 楼主     数字大神J 2019-1-16 23:46:16
zlmimg 发表于 2019-1-16 12:00
二极管最好不要并联使用,因为压降不能保证一样

开关电源大电流基本上是并连。功放大功率更得并连,但为了各管的功率尽量平衡,基本上都串连个零点几欧的电阻。整流二极管就没必要了,无非功率分配的不是完全一样。
2019-1-16 23:46:16 回复
wgsd 楼主     数字大神J 2019-1-16 23:51:48
本帖最后由 wgsd 于 2019-1-17 09:20 编辑

错了,另来吧。昨天让我删了,现再发上参考一下。
H1.png H2.png H3.png H4.png H5.png 6.png H7.png H8.png
2019-1-16 23:51:48 回复
43545 管理员 2019-1-17 06:09:30
wgsd 发表于 2019-1-16 23:51
错了,另来吧。

好的,另来吧
2019-1-17 06:09:30 回复
kyhwhb 数字大神J 2019-1-17 06:34:43
几易方案,运筹多日,用心之作!
2019-1-17 06:34:43 回复
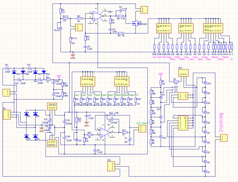
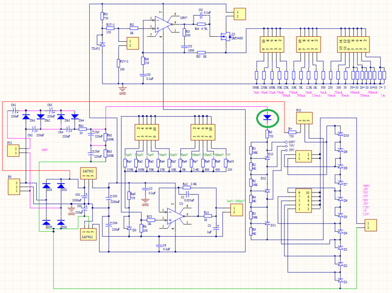
wgsd 楼主     数字大神J 2019-1-17 10:27:31
这个你现参考一下
h31.png h32.png
2019-1-17 10:27:31 回复
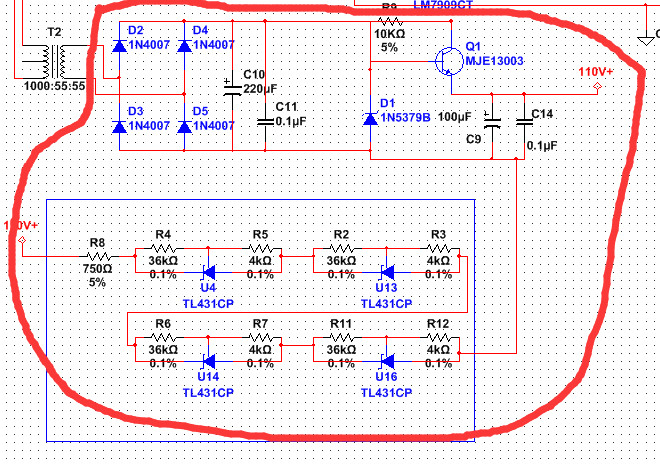
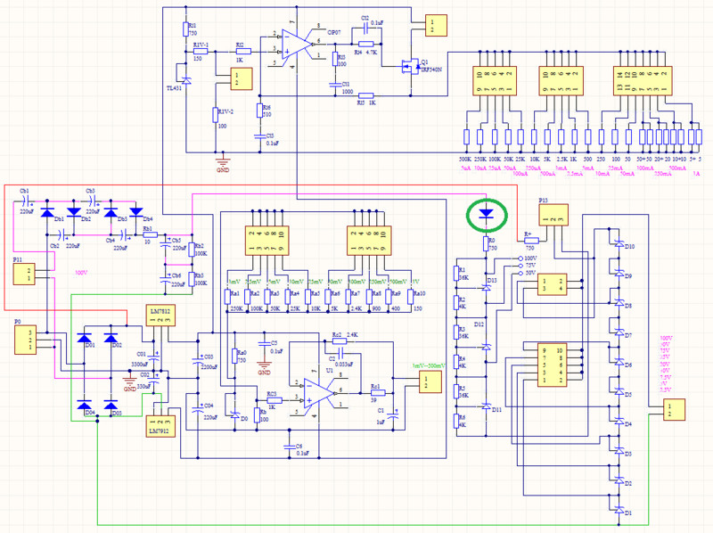
wgsd 楼主     数字大神J 2019-1-17 14:46:50
这是改完的图,预防在切换到高压后,而高压短路又没连接时,有交流进入线路,加入防反二极管,只让正电进入。看看是否合理。
55.png
2019-1-17 14:46:50 回复
光速飞行 数字大神J 2019-1-17 15:24:33
本帖最后由 光速飞行 于 2019-1-17 15:55 编辑

对了就好,网不太好上
以下程序自动插入未在内容中添加的图片或附件
6TZ8@X$ZEAF_PZ5_7_I`LEC.png
2019-1-17 15:24:33 回复
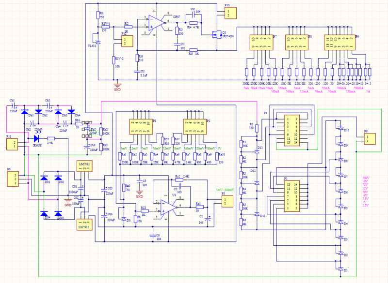
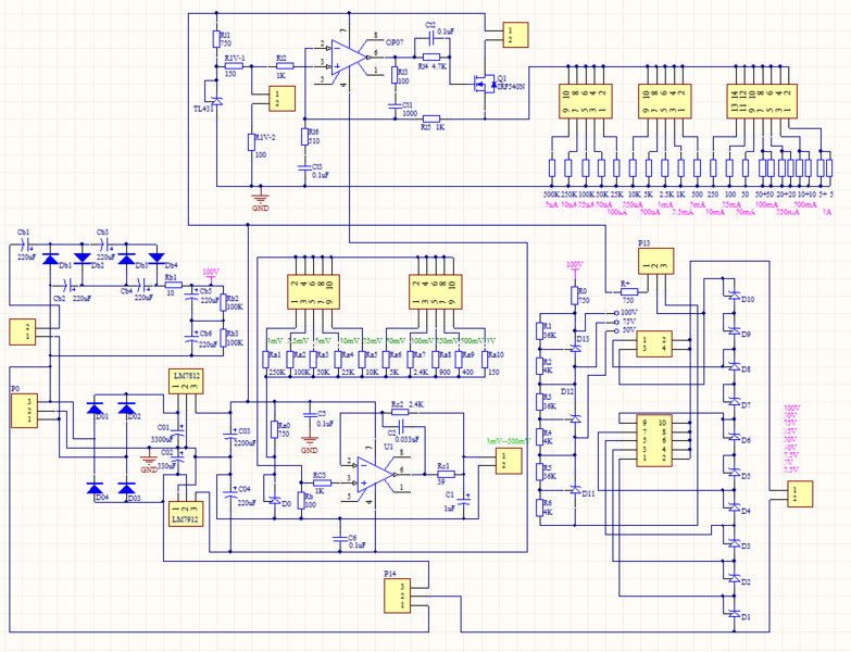
wgsd 楼主     数字大神J 2019-1-18 08:47:55
本帖最后由 wgsd 于 2019-1-18 08:56 编辑

线路图看看有问题没。
h1.png
2019-1-18 08:47:55 回复
wgsd 楼主     数字大神J 2019-1-18 08:57:44
C2应是333.
2019-1-18 08:57:44 回复
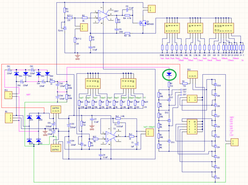
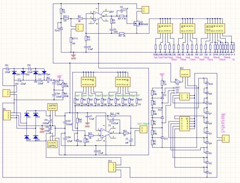
wgsd 楼主     数字大神J 2019-1-18 12:59:59

线路图可以吗,PCB改这样了。
X1.png X2.png X3.png X4.png X5.png X6.png X7.png X8.png
2019-1-18 12:59:59 回复
wgsd 楼主     数字大神J 2019-1-18 15:52:59
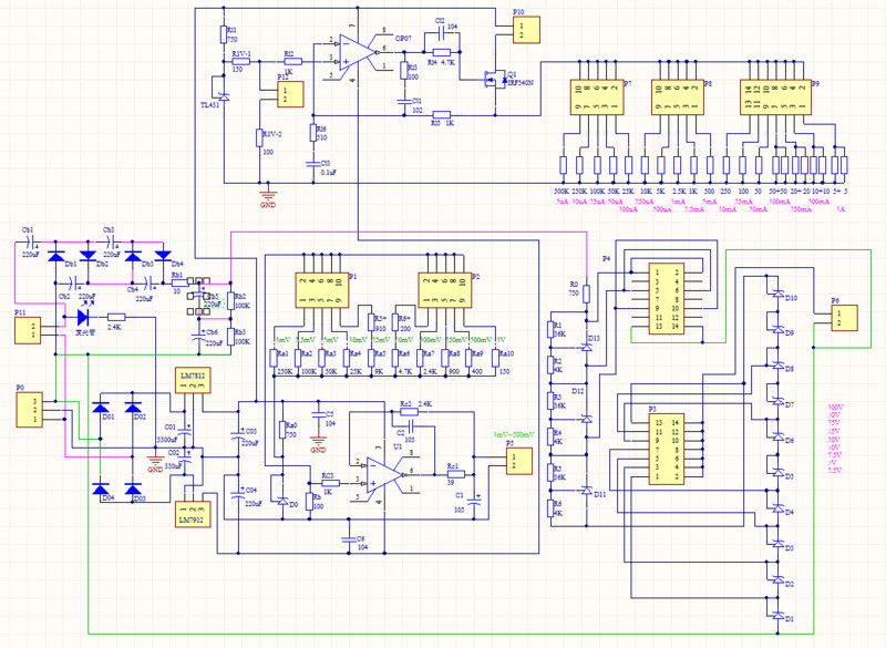
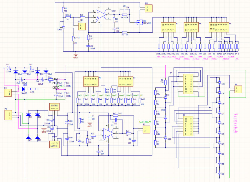
yl11pcb.rar (1.67 MB, 下载次数: 296) Y11sch.rar (34.41 KB, 下载次数: 202)
2019-1-18 15:52:59 回复
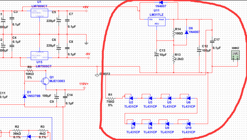
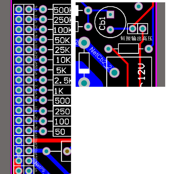
43545 管理员 2019-1-23 19:36:33

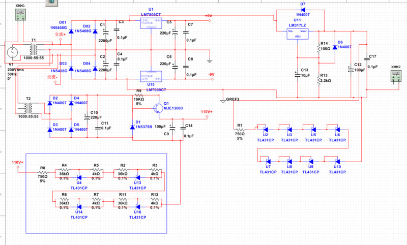
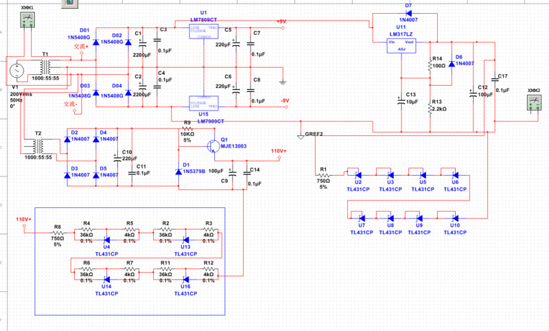
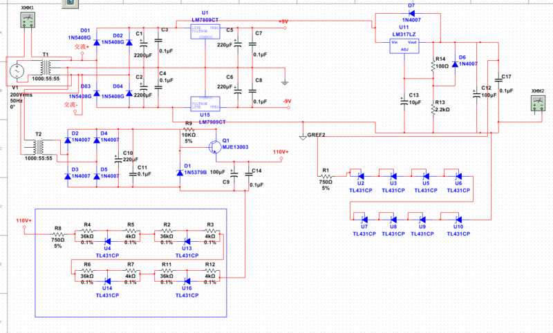
需要改PCB的需求如下:

1. 在PCB上增加一个2P的插头,用来输入110V交流电
1.png

2.修改 25V至100V基准如下
加入桥式整流与稳压
200V 220uf 电容大小 18*40
160V 100UF 13*21/13*25mm

三极管MJE13003 E13003 TO-126 在稳压110V端,加上发光二极管指示灯
基准共分为4档
电阻可以立着

mje.png
2.png

2.修改 2.5V至20V基准如下
输出跳线
2.5V 5V 7.5V 10V 15V 20V
如果能把8个档都跳到PCB板上跳线最好,PCB摆不下,就用这几个档,但是为他们在PCB板上漂点,测试点。
因为这几档很固定,让大家直接测。
电源接到双电源那


3.png

最后,所有的输入电源端,都可以加入交直流输入功能,用跳线短路桥
如下图
4.png


整个图,这样做的目的是可以用变压器升压供110V电

78.png



2019-1-23 19:36:33 回复
wgsd 楼主     数字大神J 2019-1-23 21:15:52
43545 发表于 2019-1-23 19:36
需要改PCB的需求如下:

1. 在PCB上增加一个2P的插头,用来输入110V交流电

可能摆不下,看看加上两个电容的图(16、13),还有100V稳压部分和317部分的7、8个部件。明天我挤挤看,可能性很小。
1.png
2019-1-23 21:15:52 回复
wgsd 楼主     数字大神J 2019-1-23 22:05:02
c11、c14两个0.1uF的高压电容体积挺大吧。
2019-1-23 22:05:02 回复
43545 管理员 2019-1-23 22:27:14
wgsd 发表于 2019-1-23 21:15
可能摆不下,看看加上两个电容的图(16、13),还有100V稳压部分和317部分的7、8个部件。明天我挤挤看, ...

双电源那块改改,电源后面,我看PCB板接的是CBB 104 其实是瓷片

一端,滤波电容是16V/220uF 体积6.3*11.5 两个

别一端是 25V/2200uF 体积13*21 两个


看下图,就是上面提到的104电容,这种电容是加上滤波电解电容上,7809前后都得加,旁路用的。
然后,运放上也得加的。

如果位置不够,把那个电流基准的1V两电阻去掉。

同时非精密器件,可以立着放。


104.png
电源旁路.png 运放旁路.png



2019-1-23 22:27:14 回复
43545 管理员 2019-1-23 22:36:25
wgsd 发表于 2019-1-23 22:05
c11、c14两个0.1uF的高压电容体积挺大吧。

应该不大,淘宝可以查一下,太大的话就不要这两电容。
我查的是 P=810mm
https://item.taobao.com/item.htm?id=19484577266&ali_refid=a3_430585_1006:1104662507:N:%E7%94%B5%E5%AE%B9+cbb+60:11adc5e5370009fcf0ed91ca00617c37&ali_trackid=1_11adc5e5370009fcf0ed91ca00617c37&spm=a230r.1.14.6#detail

2019-1-23 22:36:25 回复
43545 管理员 2019-1-24 05:48:37
wgsd 发表于 2019-1-23 22:05
c11、c14两个0.1uF的高压电容体积挺大吧。

还有一个方法是,C11,C14装在板子边上,只是脚焊在PCB板上,身子不占PCB板空间,倒向外面。

还有,2.5至 100V档 只要用一排针,不用这种两排针
比如:
2.5 至 20V
测试公共端,2.5V,5V ....

测试时,表笔接到公共端,红表笔接到2.5V端,即可,
高压部分和这类似。

排针.png
2019-1-24 05:48:37 回复
wgsd 楼主     数字大神J 2019-1-24 07:56:54
43545 发表于 2019-1-24 05:48
还有一个方法是,C11,C14装在板子边上,只是脚焊在PCB板上,身子不占PCB板空间,倒向外面。

还有,2.5至  ...

用78l24是否比317省两电阻两二极管和一个电容,因部件少了,稳定性会好些。
2019-1-24 07:56:54 回复