自己做的7107电压表头

发表于:2019-1-24 08:44:35 5866
仪器仪表 - 其它仪表
主题类别: 制作_改装
仪表类型: 表头相关
仪表品牌: 其它品牌
型号或关键字: 7107电压表头

登录后可查看大图

您需要 登录 才可以下载或查看,没有账号?立即注册

x
自制7107三位半电压表头

电路板是网上买的
IMG_20120102_093725.jpg

IMG_20120102_093742.jpg

IMG_20120102_093817.jpg

IMG_20120216_151153.jpg

这个本来是电流表的电路板

上电,有底数
IMG_20120102_101453.jpg

自检,显示1.000,据说显示999还是1000是最好的自检结果
IMG_20120102_101639.jpg

短接输入,显示00.0v
这是200.0mv的表头量程设置
IMG_20120102_102356.jpg

发光管没衰减,看不清,加张纸上去,清晰多了
IMG_20120102_102457.jpg

拿去短接,显示有底数
IMG_20120102_102520.jpg

接到自身基准,电压是100.0mv,这是准确的
IMG_20120102_102540.jpg

随便测个小-200mv的电压,溢出
IMG_20120102_102650.jpg

大于200mv的也是溢出
IMG_20120102_102705.jpg

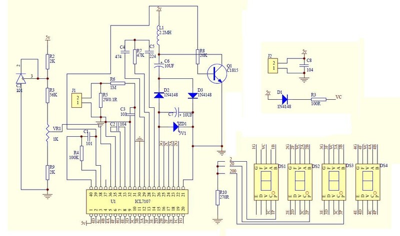
电路图
电流表电路图.JPG

以下程序自动插入未在内容中添加的图片或附件
IMG_20120102_101516.jpg
收藏
送赞
分享

发表回复

评论列表(19)

ynqjzzh 数字梦想家E 2019-1-24 10:57:09
上面盖防静电袋更好看
2019-1-24 10:57:09 回复
人艰不拆 楼主     数字王者I 2019-1-24 11:29:43
ynqjzzh 发表于 2019-1-24 10:57
上面盖防静电袋更好看

哦就是那种深色的袋子吗,应该是不错,我还真有一些,好建议
2019-1-24 11:29:43 回复
勇闯沙滩 数字大神J 2019-1-24 12:08:30
这个表头准备用在什么上?还是裸着玩,买的时候是电流表的电路板,改成电压表头动了什么没有说。
2019-1-24 12:08:30 回复
白不分 数字大师F 2019-1-24 12:12:50
勇闯沙滩 发表于 2019-1-24 12:08
这个表头准备用在什么上?还是裸着玩,买的时候是电流表的电路板,改成电压表头动了什么没有说。 ...

这种电流表改电压表不需要动哪里,就是电压表电压输入要加个大电阻和可调电阻调整输入误差(我们设备上都是用种方案的电压表都是这样接的。),要不就会一直显示1
2019-1-24 12:12:50 回复
白不分 数字大师F 2019-1-24 12:19:39
这个pcb板还有没有?我想买点来玩
2019-1-24 12:19:39 回复
人艰不拆 楼主     数字王者I 2019-1-24 12:32:30
白不分 发表于 2019-1-24 12:19
这个pcb板还有没有?我想买点来玩

应该有,5元一张,比较贵
2019-1-24 12:32:30 回复
人艰不拆 楼主     数字王者I 2019-1-24 12:33:05
白不分 发表于 2019-1-24 12:12
这种电流表改电压表不需要动哪里,就是电压表电压输入要加个大电阻和可调电阻调整输入误差(我们设备上都 ...

哈哈,说的很对!
2019-1-24 12:33:05 回复
人艰不拆 楼主     数字王者I 2019-1-24 12:33:37
勇闯沙滩 发表于 2019-1-24 12:08
这个表头准备用在什么上?还是裸着玩,买的时候是电流表的电路板,改成电压表头动了什么没有说。 ...

见楼下回复
2019-1-24 12:33:37 回复
白不分 数字大师F 2019-1-24 12:41:35
人艰不拆 发表于 2019-1-24 12:32
应该有,5元一张,比较贵

找到那家店了。谢谢了。
2019-1-24 12:41:35 回复
官修 数字探长D 2019-1-24 13:41:13
谢谢分享好案例
2019-1-24 13:41:13 回复
apple5050 数字探长D 2019-1-24 21:34:40
以前用洞洞板做过一个,不知什么原因失败了。完全按照官方电路图做的。
2019-1-24 21:34:40 回复
kyhwhb 数字大神J 2019-1-25 04:24:32
放到可调电源上使用吗?
2019-1-25 04:24:32 回复
人艰不拆 楼主     数字王者I 2019-1-25 08:22:54
巍巍兴安 发表于 2019-1-25 04:24
放到可调电源上使用吗?

哈哈,做了就放一边了
2019-1-25 08:22:54 回复
白不分 数字大师F 2019-1-25 10:47:48
apple5050 发表于 2019-1-24 21:34
以前用洞洞板做过一个,不知什么原因失败了。完全按照官方电路图做的。

我也做过一个,也是失败的。
2019-1-25 10:47:48 回复
apple5050 数字探长D 2019-1-25 20:34:15
白不分 发表于 2019-1-25 10:47
我也做过一个,也是失败的。

我觉得可能是积分电容漏电。洞洞板绝缘电阻上不去。
2019-1-25 20:34:15 回复
wgsd 数字大神J 2019-1-26 19:20:07
接到自身的基准永远是准的,除非芯片有问题。所以表是不能自己测自己的基准来标定的。
2019-1-26 19:20:07 回复
人艰不拆 楼主     数字王者I 2019-1-26 20:27:04
wgsd 发表于 2019-1-26 19:20
接到自身的基准永远是准的,除非芯片有问题。所以表是不能自己测自己的基准来标定的。 ...

起码证明线路和元件都没问题啊
2019-1-26 20:27:04 回复
喜欢就好 数字巨人H 2020-10-26 08:08:54
动手能力强!
2020-10-26 08:08:54 回复
wgh1027 数字大神J 2020-11-18 12:31:05
这个可能比7106好玩
2020-11-18 12:31:05 回复