DIY透明6口快充盒子

发表于:2019-5-27 10:12:00 4274
电子产品
行为类别: 改装_制作
产品类别: 充电器(头,宝)_电池
电子品牌: DIY自制
电子产品关键字: 快充盒子

登录后可查看大图

您需要 登录 才可以下载或查看,没有账号?立即注册

x
       数码论坛拍的6口USB快充套件(据说支持QC3.0、华为FCP协议、APPLE及三星BC1.2协议等),可惜没有赶上第一批带铝合金外壳的!只好DIY个透明盒子了,先上外观图,还是比较小巧的 :
1.JPG
体积比山寨小米10400要小
2.JPG
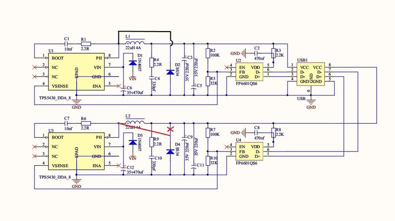
大概的原理图
4.jpg
全部器件
5.jpg
焊电感
6.JPG
全部元件焊装完毕
7.JPG
外壳材料选用半个VHS录像带盒子
8.JPG
比对6口USB快充板子划线,要略长出2mm左右
9.JPG
电褥子发热丝用来热割
10.JPG
另一块也按相同长度热割
11.JPG
分解完毕
12.JPG
两块外壳板子扣在一起对应划线
13.JPG
继续热割
14.JPG
模拟装配试试
15.JPG
算是最简单的卯榫结构---主因是工具不全而简陋。先加工榫头定型,之后对应处理卯眼,工具就是发热丝和锉刀而已!
16.JPG
这样结构限制盒子只能在一维方向开合,简化后期螺丝固定工序
17.JPG
闭合的情况
18.JPG
左侧加强筋处开槽定位电路板
19.JPG

收藏
送赞
分享

发表回复

评论列表(19)

kyhwhb 楼主     数字大神J 2019-5-27 10:19:04
对应6口USB座处外壳划线
20.JPG
工频变压器烙铁热烫
21.JPG
锉刀打磨
22.JPG
比对测试无误
23.JPG
去绝缘漆和DC插座开孔
24.JPG
DC插座开孔---电路板背面
25.JPG
DC插座对应外壳划线开口
26.JPG
找一块铜片
27.JPG
打孔后M3丝锥处理
28.JPG
焊装固定片
29.JPG
另一侧的
30.JPG
对应固定片外壳定位钻孔
31.JPG
先粗钻头沉孔处理
32.JPG
DC插座正极焊装飞线
33.JPG
外壳装固定螺丝
34.JPG
加工过程基本不需要尺子,现在看一下三围尺寸吧
35.JPG
36.JPG
37.JPG
上电测试正常
38.JPG
诱骗12V以及手机充电的6.18V
39.JPG
再和VC921数字表对比留念!
40.JPG

2019-5-27 10:19:04 回复

评分

参与人数 2金钱 +30 仪表币 +20 收起 理由
独坐渔舟的老叟 + 20 + 20
散淡021 + 10 很给力!

查看全部评分总评分 : 金钱 +30 仪表币 +20

wgsd 数字大神J 2019-5-27 10:34:49
做工很精致漂亮。
2019-5-27 10:34:49 回复
勇闯沙滩 数字大神J 2019-5-27 11:02:09
快充最高可达2A吧,6个口可是够多了。
2019-5-27 11:02:09 回复
kyhwhb 楼主     数字大神J 2019-5-27 11:11:36
勇闯沙滩 发表于 2019-5-27 11:02
快充最高可达2A吧,6个口可是够多了。

6口快充盒子输入电压5.5-36V。 输出连续电流3A,峰值4A。
2019-5-27 11:11:36 回复
jy1111 数字斗士C 2019-5-27 11:36:09
这个我一般3D打印。
2019-5-27 11:36:09 回复
闻雨听风 数字王者I 2019-5-27 11:46:07
这个手工辛苦,看着手疼
感谢分享!
2019-5-27 11:46:07 回复
白不分 数字大师F 2019-5-27 11:57:33
赞!这个漂亮哦。。
2019-5-27 11:57:33 回复
chen131578 数字精灵G 2019-5-28 04:42:02
老式磁带盒子有用途了。
2019-5-28 04:42:02 回复
kyhwhb 楼主     数字大神J 2019-5-28 08:45:16
chen131578 发表于 2019-5-28 04:42
老式磁带盒子有用途了。

这个是那种大的VHS录像带盒子
2019-5-28 08:45:16 回复
人艰不拆 数字王者I 2019-5-28 08:56:14
似曾相识的感觉啊
2019-5-28 08:56:14 回复
chen131578 数字精灵G 2019-5-28 13:58:30
巍巍兴安 发表于 2019-5-28 08:45
这个是那种大的VHS录像带盒子

奥,看图不明显。
2019-5-28 13:58:30 回复
散淡021 数字大神J 2019-5-28 23:39:55
谢谢分享学习了!

楼主有这么多要同时充电,厉害

2019-5-28 23:39:55 回复
kyhwhb 楼主     数字大神J 2019-5-29 05:54:46
散淡021 发表于 2019-5-28 23:39
谢谢分享学习了!

楼主有这么多要同时充电,厉害

跟风入手的,没有那么多设备
2019-5-29 05:54:46 回复
散淡021 数字大神J 2019-5-29 06:18:57
巍巍兴安 发表于 2019-5-29 05:54
跟风入手的,没有那么多设备

现在深圳那边人才集中,TB上各种新东西真多,有成品和散件,玩起来不错。

记得小时5分买个3AG1唱响管还行,但要买个636耳机就很吃力,20W烙铁是8毛买根芯子找铜管和木柄做得。

2019-5-29 06:18:57 回复
白不分 数字大师F 2019-6-4 19:11:14
这板子哪里买的?
2019-6-4 19:11:14 回复
kyhwhb 楼主     数字大神J 2019-6-5 06:36:29
白不分 发表于 2019-6-4 19:11
这板子哪里买的?

数码之家论坛
2019-6-5 06:36:29 回复
白不分 数字大师F 2019-6-5 10:37:17
有链接地址没?
2019-6-5 10:37:17 回复
kyhwhb 楼主     数字大神J 2019-6-5 10:43:36

刚查看已经售完了。
2019-6-5 10:43:36 回复
喜欢就好 数字巨人H 2020-10-24 15:20:53
美观漂亮!谢谢分享
2020-10-24 15:20:53 回复