堵上M1mV档的漏洞

发表于:2019-7-22 13:31:47 9162
万用表
主题类别: 制作_改装
仪表品牌: 众仪(ZOYI)
显示方式: 9999字
型号或关键字: ZT-M1

登录后可查看大图

您需要 登录 才可以下载或查看,没有账号?立即注册

x
其实M1毫伏档的问题也不是什么要害,因为正常测试无知的电压都是从高位档开始,逐步降低量程。如果你就是一个随心所欲的违规者,那么M1的这个漏洞可能让你抓狂。厂家新版应该会改正,手中现有M1的坛友也可自行改改。看到坛里热衷违规的人很多,索性我也把M1mV档改了一下,供喜欢者参鉴
因为我手中的鼠标开关都不好用,包括电脑正在用的,隔一段时间就的打开擦一擦,不然你就是狂按它也没反应。不想直接创墙上,只好耐着性子老实的打开擦一擦。所以我不想抓一只小老鼠关在M1里,只能找一只猫来,看着M1的鼠洞。当有老鼠出来(超量程),马上把鼠洞堵上,让它只能从后门走。道理就是这样,下面发几张堵上鼠洞的效果图。
a1.jpg a2.jpg a3.jpg a4.jpg a5.jpg a6.jpg a7.jpg a8.jpg a9.jpg a10.jpg a11.jpg a12.jpg a13.jpg

温馨提示    改造需烙铁,仿制免版权。




收藏
送赞
分享

评分

参与人数 2金钱 +40 仪表币 +10 收起 理由
勇闯沙滩 + 40 很给力!
散淡021 + 10 很给力!

查看全部评分总评分 : 金钱 +40 仪表币 +10

发表回复

评论列表(23)

aping365 数字大师 2019-7-22 14:01:12
搞个线路图更好些.
2019-7-22 14:01:12 回复
zlmimg 数字精灵 2019-7-22 15:29:11
同求原理图
2019-7-22 15:29:11 回复
散淡021 数字大神 2019-7-22 17:32:57
很好!

谢谢分享!
留着备用
2019-7-22 17:32:57 回复
chen131578 数字精灵 2019-7-22 20:11:37
没看懂猫是真没逮老鼠的。

检测到超量程自动转换电路?或者自动限压?
2019-7-22 20:11:37 回复
wgsd 楼主     数字大神 2019-7-22 20:52:17

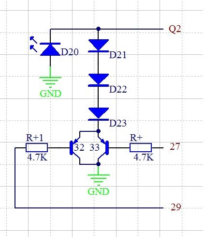
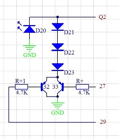
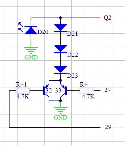
画张简图附上。
A15.jpg
2019-7-22 20:52:17 回复
wgsd 楼主     数字大神 2019-7-22 20:53:56
aping365 发表于 2019-7-22 14:01
搞个线路图更好些.

已上图,看看可否。
2019-7-22 20:53:56 回复
wgsd 楼主     数字大神 2019-7-22 20:57:57
散淡021 发表于 2019-7-22 17:32
很好!

谢谢分享!

本来一个电阻可以解决,但转盘没留可用位置,只能迂回改变。
2019-7-22 20:57:57 回复
wgsd 楼主     数字大神 2019-7-22 21:02:23
chen131578 发表于 2019-7-22 20:11
没看懂猫是真没逮老鼠的。

检测到超量程自动转换电路?或者自动限压?

猫没逮老鼠啊,只是看住鼠洞,限制它乱跑了。
2019-7-22 21:02:23 回复
星星123 数字精灵 2019-7-22 21:34:11
感觉没必要改。充分合理的用表,规避问题档超限测量即可
2019-7-22 21:34:11 回复
wgsd 楼主     数字大神 2019-7-22 22:51:46
本帖最后由 wgsd 于 2019-7-22 22:53 编辑
星星123 发表于 2019-7-22 21:34
感觉没必要改。充分合理的用表,规避问题档超限测量即可

是的,mV档满量程800mV,超三倍量程也没问题,只是三倍以上显示出现混乱。人发烧40度也可能晕头转向,不奇怪。但是人的要求是无止境的,就像过去的表,电阻档插220V会烧掉,现在基本都能扛得住。不过很少有人提出为什么电流档已过流就烧保险丝,怎么不换大一点的保险丝。所以改进的道路无尽头。
2019-7-22 22:51:46 回复
kyhwhb 数字大神 2019-7-23 04:41:40
备用,谢谢分享!
2019-7-23 04:41:40 回复
散淡021 数字大神 2019-7-23 05:05:18
wgsd 发表于 2019-7-22 20:57
本来一个电阻可以解决,但转盘没留可用位置,只能迂回改变。

谢谢
留着备用

本来我也幻想在刀位上看看,这就死心了。

吃现成的。
2019-7-23 05:05:18 回复
chen131578 数字精灵 2019-7-23 06:16:31
看了坛友的帖子,是2.5V以上显示不正常吧?直接在mV 接口处加限压电路如何?
2019-7-23 06:16:31 回复
wgh1027 数字大神 2019-7-23 08:43:57
把鼠洞堵上了,老鼠会不会从窗户上爬上去呢?

假如误测市电,结果会怎么样?在保护电路上打主意要慎之又慎。
2019-7-23 08:43:57 回复
wgsd 楼主     数字大神 2019-7-23 09:35:15

认真使用也无需改动了。
2019-7-23 09:35:15 回复
wgsd 楼主     数字大神 2019-7-23 09:37:56

客气了,只是谁无事先人动动手了。
2019-7-23 09:37:56 回复
wgsd 楼主     数字大神 2019-7-23 09:39:10
chen131578 发表于 2019-7-23 06:16
看了坛友的帖子,是2.5V以上显示不正常吧?直接在mV 接口处加限压电路如何?
...

思路正解。
2019-7-23 09:39:10 回复
wgsd 楼主     数字大神 2019-7-23 10:06:00
wgh1027 发表于 2019-7-23 08:43
把鼠洞堵上了,老鼠会不会从窗户上爬上去呢?

假如误测市电,结果会怎么样?在保护电路上打主意要慎之又慎 ...

听着好可怕呀,现在女人都不怕老鼠了...
你的M1里弯弓射老鼠(微开关)就不怕弓折了,老鼠咬你
只听说老鼠洞有很多洞口,没听说有窗户啊?堵上你不愿意让老鼠走的洞,让它走别处就是了。再说老鼠也是赶不尽杀不绝的啦,不必较劲了。
不过你的思路挺好的,过去的指针表,为了增加功能,我也常用这种旁开路的方法。
2019-7-23 10:06:00 回复
chen131578 数字精灵 2019-7-23 20:06:23
有了电路图,好理解了。
2019-7-23 20:06:23 回复
12下一页