谈谈普通数字万用表测高频交流电压的无用论

SG830 数字梦想家E 2020-5-12 15:41:29
HD123 发表于 2020-5-12 15:13
要是串个二级管那么简单的事,万用表厂家都这么干了,一个二级管成本才多少钱?照你这样说就当一个20K欧V ...

在某些场合,条件有限,判断故障是绰绰有余啦。
2020-5-12 15:41:29 回复
SG830 数字梦想家E 2020-5-12 15:47:44
本帖最后由 SG830 于 2020-5-12 15:52 编辑
HD123 发表于 2020-5-12 15:13
要是串个二级管那么简单的事,万用表厂家都这么干了,一个二级管成本才多少钱?照你这样说就当一个20K欧V ...

重复发贴了l。
2020-5-12 15:47:44 回复
HD123 楼主     数字精灵G 2020-5-12 15:51:54
SG830 发表于 2020-5-12 15:47
在某些场合,条件有限,判断故障是绰绰有余啦。

你要这样说,我就没话说了!也认可你这说法!
2020-5-12 15:51:54 回复
hc061218 数字王者I 2020-5-12 15:54:32
HD123 发表于 2020-5-12 15:36
淘汰不了的,数字表不具备的东西太多!

事实摆在这里,却不愿承认,耍点小技巧,也就用于维修或者个人弄着玩,完全不符合现代化的科学理念,现在都是数据说话,摆动算啥数据?说指针表没有淘汰的,多数都是玩家和干维修的。 世界著名仪表制造商还有几个坚持生产指针表的?
2020-5-12 15:54:32 回复
SG830 数字梦想家E 2020-5-12 15:56:59
这是散淡021的玩具表的伴侣。
2020-5-12 15:56:59 回复
HD123 楼主     数字精灵G 2020-5-12 15:58:28
hc061218 发表于 2020-5-12 15:54
事实摆在这里,却不愿承认,耍点小技巧,也就用于维修或者个人弄着玩,完全不符合现代化的科学理念,现在 ...

先不说小技巧,你数字表想用这些技巧都没法用
2020-5-12 15:58:28 回复
散淡021 数字大神J 2020-5-12 16:03:37
SG830 发表于 2020-5-12 14:16
"用玩具表的多知道串个二极管OK"这句话就是检波电路,是吧?

这个我真不懂,得请教楼主老师

我就用它对付1V以上的高频AC

1V以下的我知道就是你说的检波
2020-5-12 16:03:37 回复
hc061218 数字王者I 2020-5-12 16:15:15
HD123 发表于 2020-5-12 15:58
先不说小技巧,你数字表想用这些技巧都没法用

关键是我为啥要用这些技巧呢?我说的是淘汰,不是灭绝!少数人喜欢用,不能代表没有淘汰,只能说明还没灭绝,特殊场合还能发挥余热!
2020-5-12 16:15:15 回复
散淡021 数字大神J 2020-5-12 16:16:04
本帖最后由 散淡021 于 2020-5-12 16:17 编辑
HD123 发表于 2020-5-12 14:51
你发张测试开关电源里测场管的D极的DCV电压的图片,我看看呢?把表和电路板测试点都照完整,发来我看看! ...

这样说吧,
这个开关场管D极有DCV,起振工作后又有高频开关脉冲。不少表不能测。
0660方案的表基本都能测,]
而我的UT71A,空载能测但数值不对,电源带载后71A就乱叫了,不能测。

看你另外一帖说86E不能测,不知是否是测D极?


如果你方便的话,就用你那帖里修好的小电源带戴后测测看,那个小电源好像没有外置场管,你只能测芯片上的脚(310V电解正极经过开关变压器一组线圈后的脚上测,而不是测310V处)
2020-5-12 16:16:04 回复
HD123 楼主     数字精灵G 2020-5-12 16:18:02
hc061218 发表于 2020-5-12 16:15
关键是我为啥要用这些技巧呢?我说的是淘汰,不是灭绝!少数人喜欢用,不能代表没有淘汰,只能说明还没灭 ...

这只能说你还没认识到机械表真正的好处!
2020-5-12 16:18:02 回复
HD123 楼主     数字精灵G 2020-5-12 16:22:58
散淡021 发表于 2020-5-12 16:16
这样说吧,
这个开关场管D极有DCV,起振工作后又有高频开关脉冲。不少表不能测。
0660方案的表基本都能测 ...

你黑表笔接到哪里的?
2020-5-12 16:22:58 回复
散淡021 数字大神J 2020-5-12 16:27:00
HD123 发表于 2020-5-12 16:22
你黑表笔接到哪里的?

黑表笔接地(310V电解负极,也就是热地)

测这里要留意安全,
2020-5-12 16:27:00 回复
kyhwhb 数字大神J 2020-5-12 16:30:39
散淡021 发表于 2020-5-12 16:16
这样说吧,
这个开关场管D极有DCV,起振工作后又有高频开关脉冲。不少表不能测。
0660方案的表基本都能测 ...

他这个电路类似RCC电源,用的是13003之类三极管吧
2020-5-12 16:30:39 回复
wgh1027 数字大神J 2020-5-12 16:31:36
指针表测交流就是串二极管,有些数字表也是用串联二极管方法测交流的,例如DT830。
2020-5-12 16:31:36 回复
散淡021 数字大神J 2020-5-12 16:35:15
本帖最后由 散淡021 于 2020-5-12 16:37 编辑

现在大多数人都用数字表,起班至少是玩具表, 三和7000   ACV是特色另说
而常见的指针表综合功能都不如玩具表,为了5个电阻档再都带个指针表?我个人感觉吃力

这5个电阻档其实就是玩具表+9V
毕竟现在很少要用到正向导通高压硅堆,大电流维持大功率可控管的导通等等
即时碰到,左手多拿个9V不就OK

IMG_20200412_081835.jpg



2020-5-12 16:35:15 回复
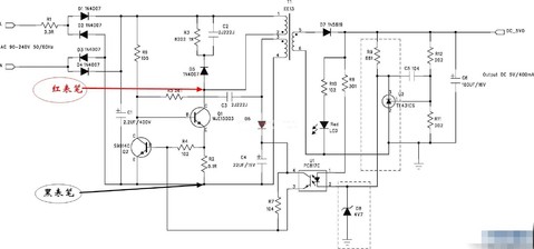
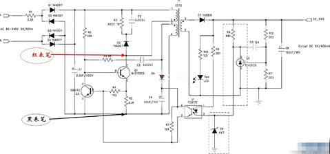
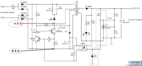
kyhwhb 数字大神J 2020-5-12 16:42:05
本帖最后由 巍巍兴安 于 2020-5-12 16:49 编辑
HD123 发表于 2020-5-12 16:22
你黑表笔接到哪里的?

  大概类似的电路:

111.jpg






2020-5-12 16:42:05 回复

评分

参与人数 1仪表币 +9 收起 理由
散淡021 + 9 赞一个!

查看全部评分总评分 : 仪表币 +9

HD123 楼主     数字精灵G 2020-5-12 16:45:24
散淡021 发表于 2020-5-12 16:27
黑表笔接地(310V电解负极,也就是热地)

测这里要留意安全,

我找了个电源,你看这个,测得电压,空载320多伏,后两个数在跳,不稳,但也是正常的呀!
以下程序自动插入未在内容中添加的图片或附件
IMG20200512164148.jpg
IMG20200512164150.jpg
2020-5-12 16:45:24 回复
散淡021 数字大神J 2020-5-12 16:48:39
HD123 发表于 2020-5-12 16:45
我找了个电源,你看这个,测得电压,空载320多伏,后两个数在跳,不稳,但也是正常的呀! ...

基本不错

但带1A满载后?


你上二图的电压说明都是空载吧?
2020-5-12 16:48:39 回复
散淡021 数字大神J 2020-5-12 16:49:54
记得EM7000指针表,高压硅堆也是搞不定的


捕获7000.PNG
2020-5-12 16:49:54 回复
HD123 楼主     数字精灵G 2020-5-12 16:52:06
散淡021 发表于 2020-5-12 16:48
基本不错

但带1A满载后?

我这是空载测试的,我这个充电器插头和负载不匹配,没接负载
2020-5-12 16:52:06 回复

点评

不少表戴载后就会有多种不正常的表现,有些指针表都不行,0660 基本不错,可毫伏也不行。 了解就好 
2020-5-12 16:56