拆个甲醛检测仪

发表于:2020-9-19 15:41:51 2379
仪器仪表 - 其它仪表
主题类别: 评测(详细)
仪表类型: 其它
仪表品牌: 其它品牌
型号或关键字: WP6902

登录后可查看大图

您需要 登录 才可以下载或查看,没有账号?立即注册

x
拆个甲醛检测仪。

就是这个
Screenshot_2020-09-19-14-53-53-515_com.miui.gallery.png


后面看看
Screenshot_2020-09-19-14-54-09-545_com.miui.gallery.png


拆开看看,就是这么简单
Screenshot_2020-09-19-14-54-44-734_com.miui.gallery.png


收藏
送赞
分享

发表回复

评论列表(22)

wgh1027 楼主     数字大神J 2020-9-19 15:43:30
电路板

Screenshot_2020-09-19-14-55-24-369_com.miui.gallery.png
2020-9-19 15:43:30 回复
wgh1027 楼主     数字大神J 2020-9-19 15:46:05
安心宝  
2020-9-19 15:46:05 回复
wgh1027 楼主     数字大神J 2020-9-19 17:12:55
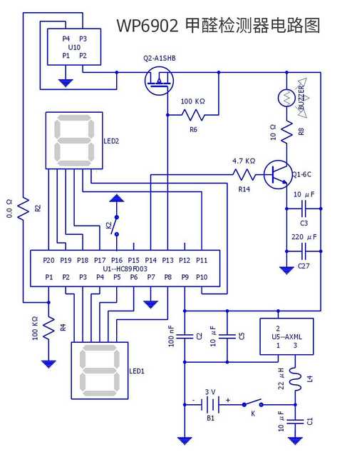
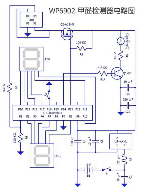
电路图是必须的
以下程序自动插入未在内容中添加的图片或附件
IMG_20200918_225959.jpg
2020-9-19 17:12:55 回复
hc061218 数字王者I 2020-9-19 18:35:04
佩服逆向工程师!
2020-9-19 18:35:04 回复
kyhwhb 数字大神J 2020-9-19 18:53:45
这东东功耗不小吧
2020-9-19 18:53:45 回复
人艰不拆 数字王者I 2020-9-19 19:00:30
电路图是必须的
2020-9-19 19:00:30 回复
kyhwhb 数字大神J 2020-9-19 19:07:33
电路图好评!
20200919190451-forum.php.jpg
2020-9-19 19:07:33 回复
chen131578 数字精灵G 2020-9-19 19:17:01
这个估计比万用表好卖些?
2020-9-19 19:17:01 回复
wgh1027 楼主     数字大神J 2020-9-20 07:41:05
巍巍兴安 发表于 2020-9-19 18:53
这东东功耗不小吧

耗电还是蛮大的,要一两百个mA吧,大部分都是那个甲醛传感器耗去的电量哦。
2020-9-20 07:41:05 回复
wgh1027 楼主     数字大神J 2020-9-20 07:42:14
人艰不拆 发表于 2020-9-19 19:00
电路图是必须的

谢谢回复
2020-9-20 07:42:14 回复
wgh1027 楼主     数字大神J 2020-9-20 07:42:50
巍巍兴安 发表于 2020-9-19 19:07
电路图好评!

谢谢好评
2020-9-20 07:42:50 回复
wgh1027 楼主     数字大神J 2020-9-20 07:48:54
chen131578 发表于 2020-9-19 19:17
这个估计比万用表好卖些?

这个不予置评,我鬼使神差的买了一个。
2020-9-20 07:48:54 回复
wgh1027 楼主     数字大神J 2020-9-20 08:05:56
IMG_20200920_080130.jpg

反正我已经把这个传感器拆掉了。
2020-9-20 08:05:56 回复
kyhwhb 数字大神J 2020-9-20 08:18:32
wgh1027 发表于 2020-9-20 08:05
反正我已经把这个传感器拆掉了。

装到吸油烟机上完成自动控制
2020-9-20 08:18:32 回复
wgh1027 楼主     数字大神J 2020-9-21 08:10:05
巍巍兴安 发表于 2020-9-20 08:18
装到吸油烟机上完成自动控制

这倒是个好主意
2020-9-21 08:10:05 回复
wgh1027 楼主     数字大神J 2020-9-21 08:12:37
不知道对油烟敏不敏感
2020-9-21 08:12:37 回复
wgh1027 楼主     数字大神J 2020-9-21 08:13:35
因为这个只是甲醛传感器
2020-9-21 08:13:35 回复
kyhwhb 数字大神J 2020-9-21 08:32:27
wgh1027 发表于 2020-9-21 08:13
因为这个只是甲醛传感器

看外形和烟雾传感器很像^_^
2020-9-21 08:32:27 回复
chen131578 数字精灵G 2020-9-21 20:03:25
还是烟雾传感器控制油烟机好
2020-9-21 20:03:25 回复
12下一页