温控器再改改

发表于:2021-6-29 17:17:37 2410
电子电路
技术类别: 电子制作
关键字: 温控器

登录后可查看大图

您需要 登录 才可以下载或查看,没有账号?立即注册

x
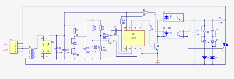
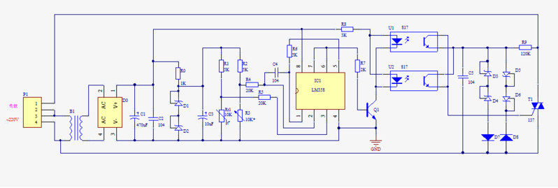
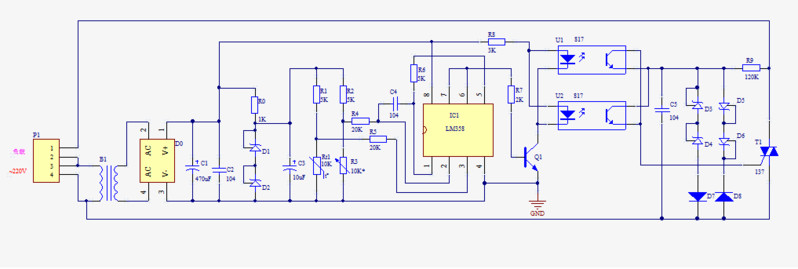
今天又给温控器加了个PC817,让可控硅的双向都用起来,这样同功率的灯泡比单向导通功率大几倍,当然不改也可用更大功率的灯泡。始终用的是40瓦的,用200瓦的也没见什么不同,因为达到设定温度后,基本都是瞬间闪亮一下。上张更改图。

w1.png
收藏
送赞
分享

发表回复

评论列表(6)

13912217676 数字巨人H 2021-6-29 17:23:38
精益求精,艺无止境。谢谢分享
2021-6-29 17:23:38 回复
wgsd 楼主     数字大神J 2021-6-29 18:59:03
13912217676 发表于 2021-6-29 17:23
精益求精,艺无止境。谢谢分享

那是啊,闲的折腾吧,其实有双向可控硅专用光耦更简单。
2021-6-29 18:59:03 回复
fslichong 数字王者I 2021-6-30 00:16:00
好歹也是技术群,你起码用只431嘛,
2021-6-30 00:16:00 回复
fslichong 数字王者I 2021-6-30 00:16:54
好歹也是基准群,你还是用只431嘛
2021-6-30 00:16:54 回复
wgsd 楼主     数字大神J 2021-6-30 08:50:45
fslichong 发表于 2021-6-30 00:16
好歹也是基准群,你还是用只431嘛

一看就是代销提成的  二看是431痴迷狂
给你一张图,手里的431够用不?
W2.png
2021-6-30 08:50:45 回复
wgh1027 数字大神J 2021-6-30 19:31:20
哈哈,431表示很累。
2021-6-30 19:31:20 回复