登录
/
注册
首页
资讯
论坛
进入手机版
用户名
Email
自动登录
找回密码
密码
登录
立即注册
只需一步,快速开始
登录
注册
首页
DT830网首页
社区
DT830网社区首页
资讯
视频
DT830网首页
家电
电工电气
汽车电子
仪器仪表
商城
淘宝店
帮助
Help
发帖
勋章
设置
我的收藏
退出
全部
搜索
首页
830数字技术网
»
社区
›
技术讨论
›
电子产品
›
直流电源改变电压的方法
0
0
返回列表
直流电源改变电压的方法
[ 复制链接 ]
发表于:2025-4-29 17:10:51
314
电子产品
行为类别:
改装_制作
产品类别:
电源_电源适配器
电子品牌:
DIY自制
电子产品关键字:
9V/1.5A的微型便携式电源
登录后可查看大图
您需要
登录
才可以下载或查看,没有账号?
立即注册
x
需要9V/1.5A的微型便携式电源,但手里有一堆的12V/1.5A电源,所以准备改装一只,
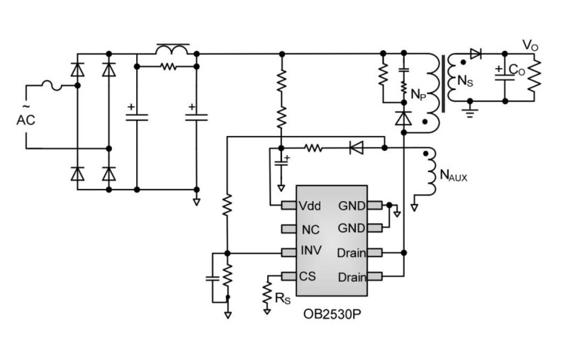
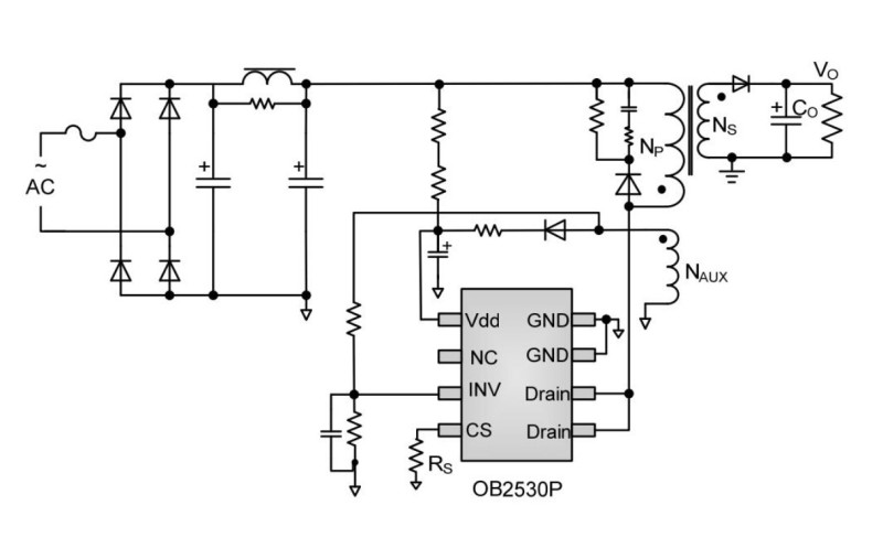
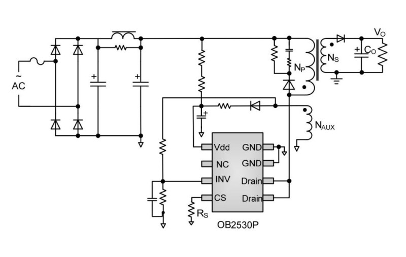
根据以往的经验无非就是改一下电源二次侧方的稳压电路参数,比如12V稳压管改成9V,或者改一下TL431的分压电阻,打开了几个下图的电源发现它们的特点是变压器二次侧没有稳压电路,只有输出电路。
就是这类
就只有输出
根据电源管理芯片分析图纸
理论分析
注意 ,图纸上说第三角是负反馈脚,既然是负反馈,那么是不是就是此脚电压越高,输出电压就越低呢,这样减小下反馈电阻阻值就可以了,简单计算一下,用一只10K电阻并15K电阻。
实践改造,
焊好电阻后,上众仪ZT225高精度万用表
电压果然降低了,但就是在9.3V-9.5V之间不断的变化,而这个电源在12V电压工作状态时是可以保持小数点后面两位数字稳定不变的。
这种电路改变电压还有一个办法就是改变反馈绕组,增加匝数输出电压降低,减小匝数输出电压升高。
收藏
送赞
分享
回复
发表回复
高级模式
B
Color
Image
Link
Quote
Code
Smilies
登录
后才能评论
提交
本版积分规则
回帖后跳转到最后一页
fslichong
数字王者
TA还没有介绍自己~
作者推荐
电子管万用表
万用表校准 第一讲
关于稳定测评结果出来了
ZT111 一款实用性万用表
众仪ZT219一款精确度和性价比都极高的4.5位手持万用表
继续研究众仪zt111
钳形表使用技巧
texio cs-6300示波器无字符的维修 及ZT-219的实际运用
开关电源纹波
今天我要去买温度计
话题
福禄克(Fluke)热像仪常见问答口袋书
Multisim 14.3(64bit)安装包
热成像的空间分辨率,检测距离如何计算?
4
众仪ZT-R02热成像万用表拆解!
5
福禄克:你一定要知道的红外热像仪使用必备知识点
6
关于众仪ZT-DQ02数字电桥测量数值跳动问题
返回版块
快来评论吧
0
0
0
搜索
搜索
本版
帖子
用户
ZT-X
300AB
ZT5566
众仪电测