12
返回列表 发新帖

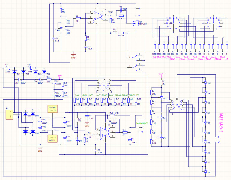
电压、电流基准图

43545 管理员 2019-1-11 10:49:54
wgsd 发表于 2019-1-11 10:46
双层的太贵,只能用单层,可采用互选的办法。

那种长的波段开关缺实是最便宜,最容易换的。
老外,还有用,香蕉头,当切换开关的,就像以前的老电话一样,连接线一头插到共公端,用连接线另一端插到各量程的香蕉头上。
2019-1-11 10:49:54 回复
wgsd 楼主     数字大神J 2019-1-11 10:56:10
以前有万用表也用很多香蕉插头,但插拔不如转换来的方便。
2019-1-11 10:56:10 回复
表述 数字精灵G 2019-1-11 12:07:40
楼主的电路原理图用哪个软件画的?
2019-1-11 12:07:40 回复
wgsd 楼主     数字大神J 2019-1-11 12:39:17
表述 发表于 2019-1-11 12:07
楼主的电路原理图用哪个软件画的?

用的是AD9
2019-1-11 12:39:17 回复
wgsd 楼主     数字大神J 2019-1-11 20:07:01
本帖最后由 wgsd 于 2019-1-12 08:35 编辑
43545 发表于 2019-1-11 10:49
那种长的波段开关缺实是最便宜,最容易换的。
老外,还有用,香蕉头,当切换开关的,就像以前的老电话一 ...

yl1.png

yl3.png




2019-1-11 20:07:01 回复
43545 管理员 2019-1-11 21:36:18

这个明显就好看嘛,还是多花钱,就是不一样。
2019-1-11 21:36:18 回复
wgsd 楼主     数字大神J 2019-1-11 22:19:02
43545 发表于 2019-1-11 21:36
这个明显就好看嘛,还是多花钱,就是不一样。

这个波动开关两元,和那个拨动的价格差不多,拨动四、五个顶一个波段用。
2019-1-11 22:19:02 回复
43545 管理员 2019-1-11 22:24:41
wgsd 发表于 2019-1-11 22:19
这个波动开关两元,和那个拨动的价格差不多,拨动四、五个顶一个波段用。 ...

没确定淘宝哪家货好,还在看
2019-1-11 22:24:41 回复
wgsd 楼主     数字大神J 2019-1-11 22:29:56
43545 发表于 2019-1-11 22:24
没确定淘宝哪家货好,还在看

接线柱也不贵,我买的基准用的,1元几角还包邮。
2019-1-11 22:29:56 回复
43545 管理员 2019-1-11 22:43:44
wgsd 发表于 2019-1-11 22:29
接线柱也不贵,我买的基准用的,1元几角还包邮。

仪友,你先按最好看的,最方便用的设计,到时,我来翻淘宝,统计最终多少成本。
2019-1-11 22:43:44 回复
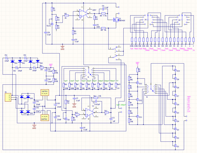
wgsd 楼主     数字大神J 2019-1-13 09:53:57
本帖最后由 wgsd 于 2019-1-13 13:54 编辑
43545 发表于 2019-1-11 22:43
仪友,你先按最好看的,最方便用的设计,到时,我来翻淘宝,统计最终多少成本。 ...

yl6.png

YL7.png
2019-1-13 09:53:57 回复
人艰不拆 数字王者I 2019-1-13 11:30:24

哈哈,好高大上啊
2019-1-13 11:30:24 回复
43545 管理员 2019-1-13 12:35:17

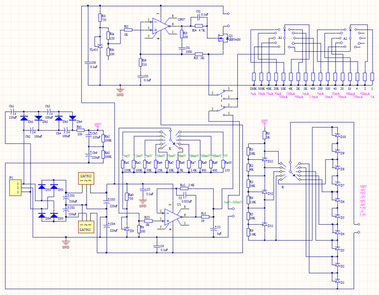
你这方案是把,取样电阻也用上了?当电阻基准用。
这个想法好。
2019-1-13 12:35:17 回复
wgsd 楼主     数字大神J 2019-1-13 13:17:07
43545 发表于 2019-1-13 12:35
你这方案是把,取样电阻也用上了?当电阻基准用。
这个想法好。

感觉有点乱,业余玩家喜欢功能多。
2019-1-13 13:17:07 回复
43545 管理员 2019-1-13 13:21:23
wgsd 发表于 2019-1-13 13:17
感觉有点乱,业余玩家喜欢功能多。

是很乱,还有一种方案省钱就是,电源独立 + 电流源 + 电压源
做成,三个独立的部件
大家估计更喜欢这种,模块化,也容易做。

2019-1-13 13:21:23 回复
topsir 数字斗士C 2019-1-19 20:11:10
楼主:面板是用什么软件绘制的?
2019-1-19 20:11:10 回复
chen131578 数字精灵G 2019-1-19 21:14:06
topsir 发表于 2019-1-19 20:11
楼主:面板是用什么软件绘制的?

电压,电流,电阻源,物尽其用。
2019-1-19 21:14:06 回复
wgsd 楼主     数字大神J 2019-1-19 21:35:09
topsir 发表于 2019-1-19 20:11
楼主:面板是用什么软件绘制的?

常用的软件CAD14。
2019-1-19 21:35:09 回复
喜欢就好 数字巨人H 2020-10-22 13:33:16
技术帖,学习了,谢谢楼主分享!
2020-10-22 13:33:16 回复
12