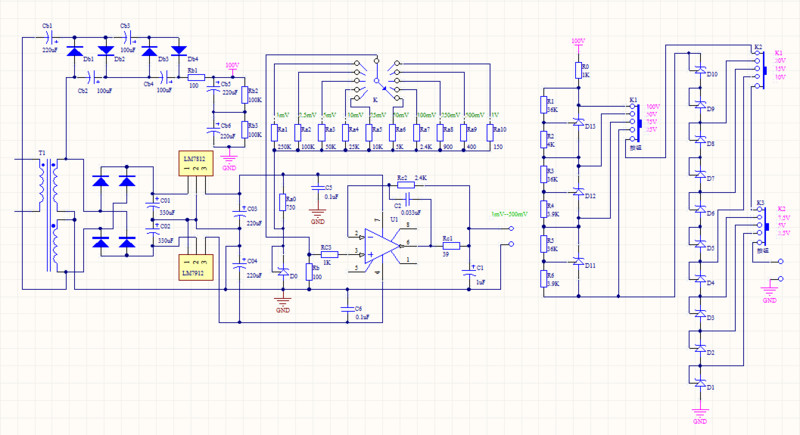
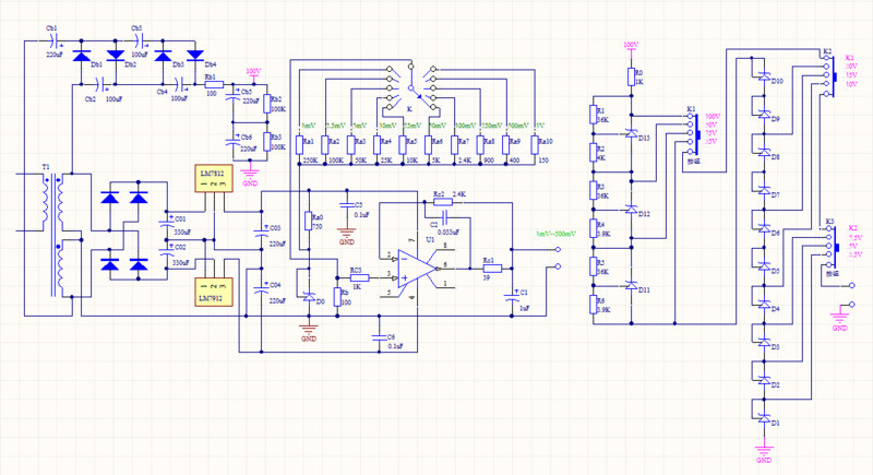
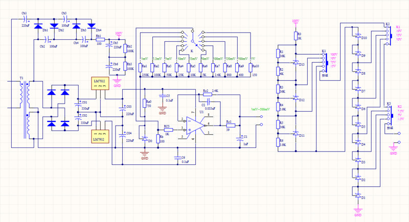
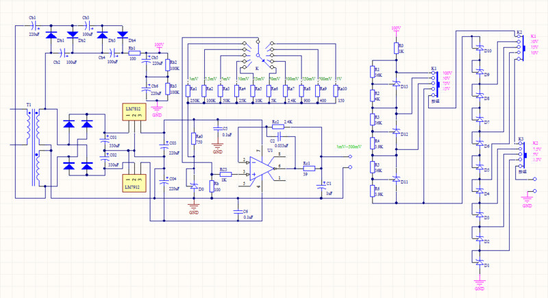
电压、电流基准图

发表于:2019-1-9 20:26:25 11230
标准件&校基准源
主题类别: 资料_电路图
标准件类型:
仪表品牌: DIY自制
型号或关键字: DT830-VAR

登录后可查看大图

您需要 登录 才可以下载或查看,没有账号?立即注册

x
坛主的电压电流基准设计图,照描啦一下,请大家和老大看看有漏洞没。

y1.png
L1.png
收藏
送赞
分享

评分

参与人数 1金钱 +10 仪表币 +300 收起 理由
43545 + 10 + 300 赞一个!

查看全部评分总评分 : 金钱 +10 仪表币 +300

发表回复

评论列表(38)

43545 管理员 2019-1-9 21:07:57
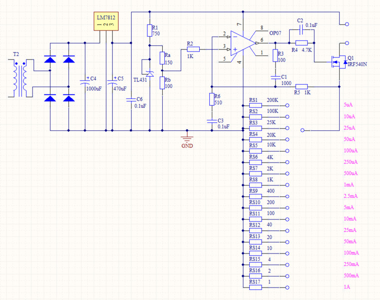
不错,不错,唯一的就是,电流源和电压源,用一个供电系统就行,不分开,也用双电源。下面的不用双电源,运放输入端为1V 工作不了。
2019-1-9 21:07:57 回复
fslichong 数字王者I 2019-1-9 23:41:26
要是换成lm339该多好
2019-1-9 23:41:26 回复
43545 管理员 2019-1-10 06:22:55
fslichong 发表于 2019-1-9 23:41
要是换成lm339该多好

LM339是四组运放吧??当时用OP07CP时,只是做电流源,后来追加了电压源,总计也只用了两组运放,如果用LM339 两组不就浪费么?
LM339价格方便,我也没查过是多少钱一片。
2019-1-10 06:22:55 回复
勇闯沙滩 数字大神J 2019-1-10 08:06:10
本帖最后由 勇闯沙滩 于 2019-1-10 08:08 编辑

电压基准原图是TL431,但是准备用AZ431,是否应该说明一下。
2019-1-10 08:06:10 回复
43545 管理员 2019-1-10 08:48:21
勇闯沙滩 发表于 2019-1-10 08:06
电压基准原图是TL431,但是准备用AZ431,是否应该说明一下。

如果能买到几块钱的AD584 也有可能用AD584
2019-1-10 08:48:21 回复
人艰不拆 数字王者I 2019-1-10 09:07:54
多谢分享,哈哈
2019-1-10 09:07:54 回复
勇闯沙滩 数字大神J 2019-1-10 09:45:30
43545 发表于 2019-1-10 08:48
如果能买到几块钱的AD584 也有可能用AD584

那就更好了。
2019-1-10 09:45:30 回复
43545 管理员 2019-1-10 10:18:02

不一定有这好,AD584新的价格很高,AD584低端的温漂估计比AZ431还大
2019-1-10 10:18:02 回复
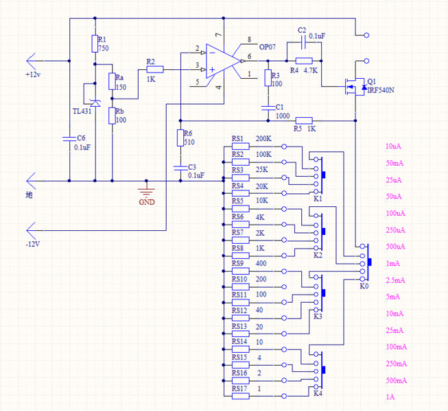
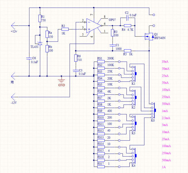
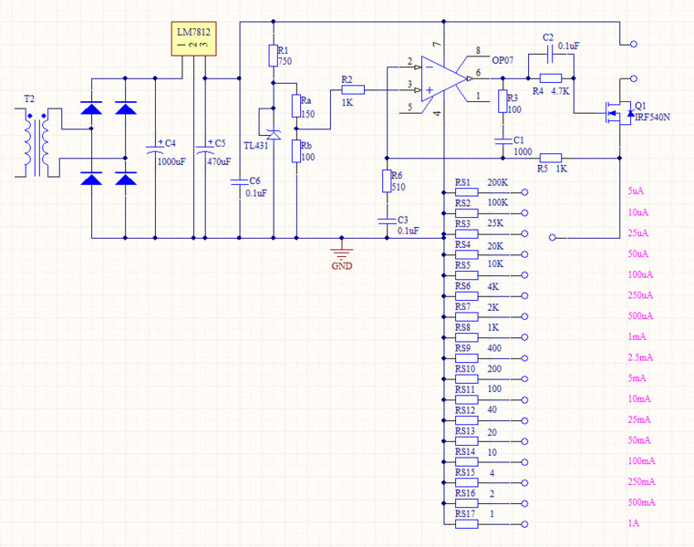
wgsd 楼主     数字大神J 2019-1-10 11:06:31
43545 发表于 2019-1-10 10:18
不一定有这好,AD584新的价格很高,AD584低端的温漂估计比AZ431还大

mb1.png
MB2.png
2019-1-10 11:06:31 回复
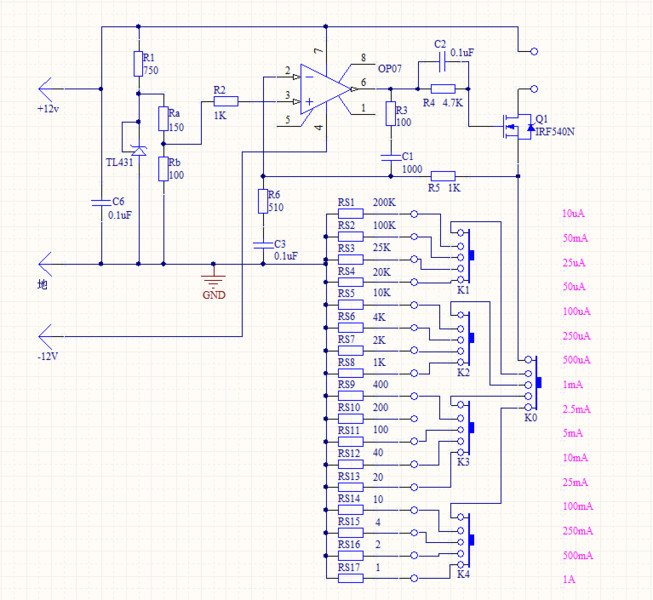
wgsd 楼主     数字大神J 2019-1-10 11:20:40
MB3.png
MB4.png

艺术细泡缺乏,想不出好的标签,大家往上添吧。
2019-1-10 11:20:40 回复
wgsd 楼主     数字大神J 2019-1-10 11:22:01
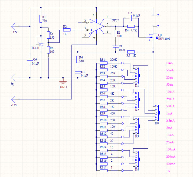
感觉开关大啦点。
2019-1-10 11:22:01 回复
光速飞行 数字大神J 2019-1-10 13:14:33
电压,电流做在起,档位太多,有点乱,最好是分开做,才会好看。
2019-1-10 13:14:33 回复
wgsd 楼主     数字大神J 2019-1-10 13:58:01
1.png
2019-1-10 13:58:01 回复
43545 管理员 2019-1-10 21:29:57

学指针表,用圆形开关,一个选档位,如uA mA A  一个选量程如 10uA 10mA  这样子会不会更好。
2019-1-10 21:29:57 回复
wgsd 楼主     数字大神J 2019-1-11 08:50:31
43545 发表于 2019-1-10 21:29
学指针表,用圆形开关,一个选档位,如uA mA A  一个选量程如 10uA 10mA  这样子会不会更好。 ...

可以呀,可是成本要提升了,得用多层波段开关。你提示的拨动开关,刚开始我也感觉不好,太多,有点乱。但是排上后又觉得挺好。
一、两毛多钱一个,很便宜,维修成本也低、方便。二、使用也可以,如我要在500mA25Ma1mA50uA频繁使用,只要设置好各档位置,切换档位选择开关即可。如果使用多层波段开关,那就得和选择开关同时频繁转换。另外多层波段开关很紧,用在较小较轻的壳体上,可能得两只手操作。还有如果设计值不是有规律的标准值(如电压部分),就的在一个位置上标注两个或多个数值,读数费劲。不然就得使用单层十几档位的波段开关,可能的十几到几十元一只(这也是电压档选择十位的原因,如全用拨动开关成本更低)。
再如功能选择问题。开始我也认为最好电压电流分开,专项精准。但,认为你的选择是对的,低成本(电源和壳),功能多,使用方便,大众化(选择的群体大)。即便是高档些的商品基准,大多也是电压电流基准源。当然也有专一的“老头子”,可指向的不是市场。
一个产品不可能适应所有人,比如我,没有8位半,但也不会去用AD584…  
这个东西其实打的就是低成本,满足入门业余爱好者的兴趣。

2019-1-11 08:50:31 回复
43545 管理员 2019-1-11 10:20:41
wgsd 发表于 2019-1-11 08:50
可以呀,可是成本要提升了,得用多层波段开关。你提示的拨动开关,刚开始我也感觉不好,太多,有点乱。但 ...

是的,要的就是低成本,全,所以我都集成在一起了,那种圆形的波段开关,11档是2块多钱一个吧
圆形开关的,你也试试设计一下,看看哪种好

2019-1-11 10:20:41 回复
wgsd 楼主     数字大神J 2019-1-11 10:40:25
43545 发表于 2019-1-11 10:20
是的,要的就是低成本,全,所以我都集成在一起了,那种圆形的波段开关,11档是2块多钱一个吧
圆形开关的 ...

啊!我看到有非陶瓷的,两元多点,我看看。但昨天清理电脑桌面,把那个面板文件误清除了
没恢复成功,只能另来了。
2019-1-11 10:40:25 回复
wgsd 楼主     数字大神J 2019-1-11 10:46:42
双层的太贵,只能用单层,可采用互选的办法。
2019-1-11 10:46:42 回复
43545 管理员 2019-1-11 10:47:28
wgsd 发表于 2019-1-11 10:40
啊!我看到有非陶瓷的,两元多点,我看看。但昨天清理电脑桌面,把那个面板文件误清除了
没恢复成功, ...

辛苦你了,圆形的波段虽贵,但方便,有些爱好者喜欢,如果只是几块钱一个,大家还是愿意的,如果到几十块钱一个,就不行了。
2019-1-11 10:47:28 回复
12下一页