12
返回列表 发新帖

LTZ1000ACH准备入住

wgsd 楼主     数字大神J 2019-6-22 08:48:29
wgh1027 发表于 2019-6-21 22:54
做这个要多少位才能给它标定了

看你的要求了,高标准就到北京国家标准量子基准标定。
简单的话,如标5位,找个精准的台表,保你不用考虑基准的温飘和老化,估计十年都不会变。
2019-6-22 08:48:29 回复
wrzone 数字小子A 2019-7-5 12:08:12
大师你好,想请教一个问题。我的588BQ老化正常吗,我用五位半测量fluke8842 三年前稳定后是 10.0002,现在稳定后10.0004 粗略已经20ppm。请问怎么改善下
2019-7-5 12:08:12 回复
wgsd 楼主     数字大神J 2019-7-5 18:04:02
wrzone 发表于 2019-7-5 12:08
大师你好,想请教一个问题。我的588BQ老化正常吗,我用五位半测量fluke8842 三年前稳定后是 10.0002,现在 ...

我也是乱折腾,没接触过8842,不知用的什么基准。单纯从表和基准来说,三年末尾数差两字应该挺不错了。
我的两个588BQ都让我装入恒温罐了(各自独立),也一年半多了,与我的HP3457对比,两个基准的10V第七位数均有两个字的下降,也不知是表还是基准改变了。所以上了个老头子等看看到底谁的变化大。
另外测试温度非常重要,温飘是大敌,我的HP3457测了几次,温飘大约在每度0.4~0.45ppm左右,测试对比的温度是十几度和二十五六度的十几度变化的平均值。
2019-7-5 18:04:02 回复
wrzone 数字小子A 2019-7-5 20:33:24
本帖最后由 wrzone 于 2019-7-5 20:40 编辑
wgsd 发表于 2019-7-5 18:04
我也是乱折腾,没接触过8842,不知用的什么基准。单纯从表和基准来说,三年末尾数差两字应该挺不错了。
...

8842是长稳比8840好,其他差不多应该算8840的特挑版本。基准是SZA263当时买这个表也不知道准不准,几个月后又买了一台HP3478到手对比3V两台竟然一字不差。(不是同一个卖家)我觉得手里的8842已经老化的差不多了趋于稳定。8842在手里应该有四年左右了。现在温度20度多点,测量588的10V 热机和冷机基本差2个字。到是588如果对比你的指标就差很多了,冷机是10.0000,热机到平衡的时候差不多 10.0005 这样(50PPM),温度跨度应该是20-35度这样
2019-7-5 20:33:24 回复
wgsd 楼主     数字大神J 2019-7-6 08:26:02
wrzone 发表于 2019-7-5 20:33
8842是长稳比8840好,其他差不多应该算8840的特挑版本。基准是SZA263当时买这个表也不知道准不准,几个月 ...

虽然我没有8842和HP3478,但都是评价很好的表,SZA263也是出名的基准,要表和基准对比,还是要预热一段时间的,包括基准,并且要在相同的温度环境才有意义。现在标定的温度与数值,以后也要在同样的温度下检测。
AD588BQ也是一个不错的基准,在25度到35度温飘比较小,特别是30度左右温飘更小,超过四十几度后温飘会大于它的指标值(我测试是这样的)。经过恒温处理的588BQ比非恒温环境下的六位半表靠谱。
2019-7-6 08:26:02 回复
wrzone 数字小子A 2019-7-6 11:55:13
wgsd 发表于 2019-7-6 08:26
虽然我没有8842和HP3478,但都是评价很好的表,SZA263也是出名的基准,要表和基准对比,还是要预热一段时 ...

谢谢回复,我以后长期跟踪记录看看。还有一个问题想请教,因为588BQ是买的网友洞洞板DIY的,当然更没有恒温手段,周边电阻是普通色环,这些电阻长期的正常漂移会不会影响588BQ输出的精度?
2019-7-6 11:55:13 回复
wgsd 楼主     数字大神J 2019-7-6 17:17:47
wrzone 发表于 2019-7-6 11:55
谢谢回复,我以后长期跟踪记录看看。还有一个问题想请教,因为588BQ是买的网友洞洞板DIY的,当然更没有恒 ...

你指的周边电阻是电压调整数的吧,一般不做调整是没有电阻的。有调整的会有影响一般不大。最好不要调整,板上最好自带稳压电源(正负15V),如果供电电压变化也会有影响。
要求高周围有LED灯的开关电源都会造成影响,甚至影响非常大。
2019-7-6 17:17:47 回复
wrzone 数字小子A 2019-7-7 12:46:56
就是这样的LED灯也是有的,电阻的作用就不知道了没有仔细研究过,输出是三挡2.5V 5V 10V
164029vxeltktltkaitkl9.jpg
2019-7-7 12:46:56 回复
wgsd 楼主     数字大神J 2019-7-7 13:03:16
wrzone 发表于 2019-7-7 12:46
就是这样的LED灯也是有的,电阻的作用就不知道了没有仔细研究过,输出是三挡2.5V 5V 10V

...

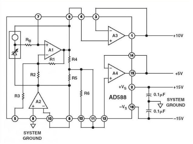
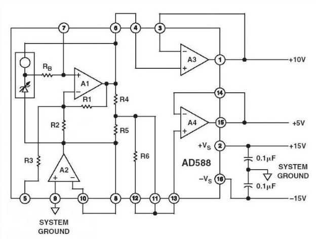
AD588BQ标准线路没有2.5V输出,你哪电阻很可能是把5V分压2.5V用的。
1.jpg
2019-7-7 13:03:16 回复
wrzone 数字小子A 2019-7-7 22:57:08
谢谢提供。我想588BQ没什么问题。又入了台吉时利2015,如果按照三年前的那个标定对比现在到手的表 10V 20PPM 5V 2.5V 10PPM。虽然各自有漂移不一定准确,但是也算个心理安慰吧。这些个器件台表都不错,都是年老化指标周围徘徊。

IMG_2347.JPG IMG_2346.JPG IMG_2345.JPG IMG_2348.JPG
2019-7-7 22:57:08 回复
jltzmy 数字精灵G 2019-7-8 08:00:22
看着挺舒服的
2019-7-8 08:00:22 回复
wgsd 楼主     数字大神J 2019-7-8 08:47:27
wrzone 发表于 2019-7-7 22:57
谢谢提供。我想588BQ没什么问题。又入了台吉时利2015,如果按照三年前的那个标定对比现在到手的表 10V 20PP ...

哈哈,台表的玩家,表和基准都挺好。8842的5V,2.5V表和基准的相对偏差应该是40ppm。
谢谢分享。
2019-7-8 08:47:27 回复
wrzone 数字小子A 2019-7-8 15:01:47
wgsd 发表于 2019-7-8 08:47
哈哈,台表的玩家,表和基准都挺好。8842的5V,2.5V表和基准的相对偏差应该是40ppm。
谢谢分享。 ...

大家都是爱好者,听说LTZ年稳定指标是1PPM,期待你的后续分享
2019-7-8 15:01:47 回复
12