登录
/
注册
首页
资讯
论坛
进入手机版
用户名
Email
自动登录
找回密码
密码
登录
立即注册
只需一步,快速开始
登录
注册
首页
DT830网首页
社区
DT830网社区首页
资讯
视频
DT830网首页
家电
电工电气
汽车电子
仪器仪表
商城
淘宝店
帮助
Help
发帖
勋章
设置
我的收藏
退出
全部
搜索
首页
830数字技术网
»
社区
›
技术讨论
›
家电
›
欧讯KG-679对讲机无声维修
0
0
返回列表
欧讯KG-679对讲机无声维修
[ 复制链接 ]
发表于:2025-5-18 10:58:24
738
家电
行为类别:
维修
家电类型:
其它
家电厂商:
其它
关键字:
欧讯KG-679对讲机无声
登录后可查看大图
您需要
登录
才可以下载或查看,没有账号?
立即注册
x
欧讯KG-679对讲机拆机图
欧讯KG-679对讲机无声,
拆开后测试喇叭正常,清理一下耳机插孔上电后有声音了,然后把输出线换成了硅胶线。装机完毕上电池开机,发现喇叭处发热,瞬间感觉不妙!
再次拆机测试喇叭音圈烧断路了,测音频功放7368G芯片供电7.4V,而输出端6.89V明显偏高(OTL功放),确定损坏
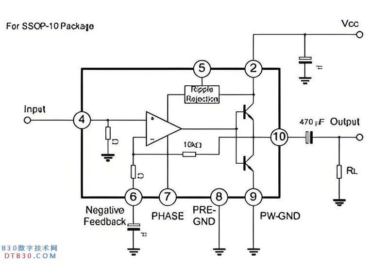
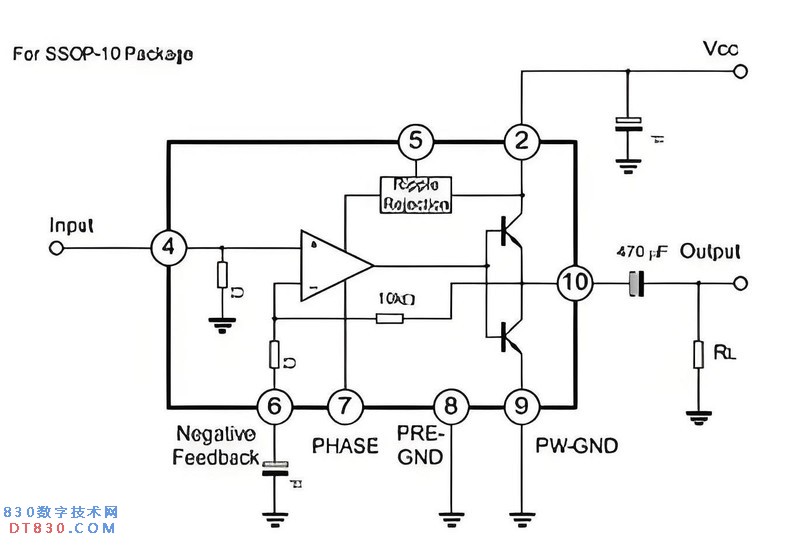
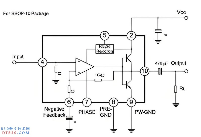
网查的7368芯片大概框图
于是某宝下单,咨询客统一都是“不知道”
undefined
芯片到了,TA7368PL稍微窄点
不过还可以焊装的
原机喇叭5Ω 1W,新购喇叭8Ω 1W
新喇叭比原机的厚1mm左右
加热烙铁铲掉一层塑料压环
可以正常装配了
装机测试正常(一定要先外接可调电源观测电流确定无误)end
收藏
送赞
分享
回复
发表回复
高级模式
B
Color
Image
Link
Quote
Code
Smilies
登录
后才能评论
提交
本版积分规则
回帖后跳转到最后一页
评论列表
(1)
勇闯沙滩
数字大神
2025-5-18 11:11:07
技术专家----维修准确。
2025-5-18 11:11:07
回复
kyhwhb
数字大神
TA还没有介绍自己~
作者推荐
众仪ZT-X万用表之反色屏改普通正显屏
众仪ZT219的20A档电路搪锡应慎重!
老胜利DT890D万用表拆机及电路图
众仪ZOYI ZT-5566蓝牙音箱台式数字万用表简测拆解
胜利VC921万用表拆解简测
优利德UT210E电流档校准太难了!
变脸正显众仪ZT-X万用表简测
XJW01许老师LCR数字电桥套件装机
ZT219之200mA陶瓷保险管应急拆修
迟到的ZT-QB4初会UT210E
话题
做了个金封电阻
惠普HP285PROG3升级5代BIOS缺陷版本
众仪ZT-XR1外用表+内阻仪 毫伏挡乱跳跑偏?
4
两款钳表交流小电流档精度测试数据及分析
5
胜利万用表资料补全计划—VICTOR VC890D篇之第八代
6
胜利万用表资料补全计划—VICTOR VC890D篇之第七代
返回版块
快来评论吧
0
0
0
搜索
搜索
本版
帖子
用户
ZT-X
300AB
ZT5566
众仪电测