登录
/
注册
首页
资讯
论坛
进入手机版
用户名
Email
自动登录
找回密码
密码
登录
立即注册
只需一步,快速开始
登录
注册
首页
DT830网首页
社区
DT830网社区首页
资讯
视频
DT830网首页
家电
电工电气
汽车电子
仪器仪表
商城
淘宝店
帮助
Help
发帖
勋章
设置
我的收藏
退出
全部
搜索
首页
830数字技术网
»
社区
›
技术讨论
›
电子产品
›
2000W进口可控硅大功率电子调压器试用
1
0
返回列表
2000W进口可控硅大功率电子调压器试用
[ 复制链接 ]
发表于:2018-3-20 11:37:03
2143
电子产品
行为类别:
实测(简单)
产品类别:
电源_电源适配器
电子品牌:
其它
电子产品关键字:
可控硅大功率电子调压器
登录后可查看大图
您需要
登录
才可以下载或查看,没有账号?
立即注册
x
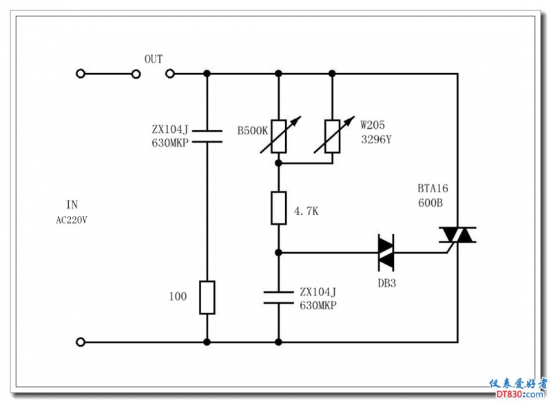
网购的2000W 进口可控硅大功率电子调压器、调光、调速、调温 高可靠版到了,试试如何:
接1500W开水壶的使用情况,感觉工作3分钟散热片很烫手
接装订器的100W串励电机情况,3分钟散热片微温
在路测试板上两个可调电阻的最大阻值为290KΩ左右
跑线路出的原理图,不一定准确,仅供参考
收藏
・
1
送赞
分享
评分
参与人数
1
金钱
+5
收起
理由
jsycwnw
+ 5
赞一个!
查看全部评分
总评分 : 
金钱
+5
回复
发表回复
高级模式
B
Color
Image
Link
Quote
Code
Smilies
登录
后才能评论
提交
本版积分规则
回帖后跳转到最后一页
评论列表
(2)
PHP99
数字斗士
2018-3-20 19:45:24
首先,你要搞清楚,这个用来调啥,比较合适? 关于散热片温度,要实验选择。
2018-3-20 19:45:24
回复
718005845
数字奇才
2018-4-17 06:57:20
来自手机
支持楼上
2018-4-17 06:57:20
回复
浏览过的版块
拆机晒机
万用表 钳表 兆欧表
kyhwhb
数字奇才
TA还没有介绍自己~
作者推荐
众仪ZT-X万用表之反色屏改普通正显屏
众仪ZT219的20A档电路搪锡应慎重!
老胜利DT890D万用表拆机及电路图
众仪ZOYI ZT-5566蓝牙音箱台式数字万用表简测拆解
胜利VC921万用表拆解简测
优利德UT210E电流档校准太难了!
变脸正显众仪ZT-X万用表简测
ZT219之200mA陶瓷保险管应急拆修
XJW01许老师LCR数字电桥套件装机
迟到的ZT-QB4初会UT210E
话题
分享一个显示器彩色校准工具软件
胜利万用表资料补全计划—VICTOR VC890D篇之第三代
全新彩色照片级通信模块
4
8位半表头
5
又入了一块万用表
6
胜利万用表资料补全计划—VICTOR VC890D篇之第一代
返回版块
快来评论吧
0
1
0
搜索
搜索
本版
帖子
用户
ZT-X
300AB
ZT5566
众仪电测