万用表锂电9V稳压供电

发表于:2018-8-31 13:35:48 4928
万用表
主题类别: 制作_改装
仪表品牌: DIY自制
显示方式: 其它
型号或关键字: 9V电池

登录后可查看大图

您需要 登录 才可以下载或查看,没有账号?立即注册

x
       本人的DT9203万用表,多年前就用三节锂电串连加一个1.8伏的发光管供电,表的实际工作电压在7.2V~10.8V。当电池电压剩9V时,减去发光管1.8V,还剩7.2V,表的低压显示报警。提示需要充电了。
       多年的使用,低压报警时,测量除电阻档外,其它各项性能均正常。唯独电阻档,表的电压低于8.1V时,误差就显现出来,而此时离报警电压还有0.8V之多。不知电压多少时极易造成误测。
       该表的芯片是美信的7129,按理说也可以了,抛开电阻档对电压的敏感性,整体精度还是不错的,虽然电容档最大只能测20uF,但3P、5P的小电容一点不含糊。近期没事决定给它彻底解决该问题。
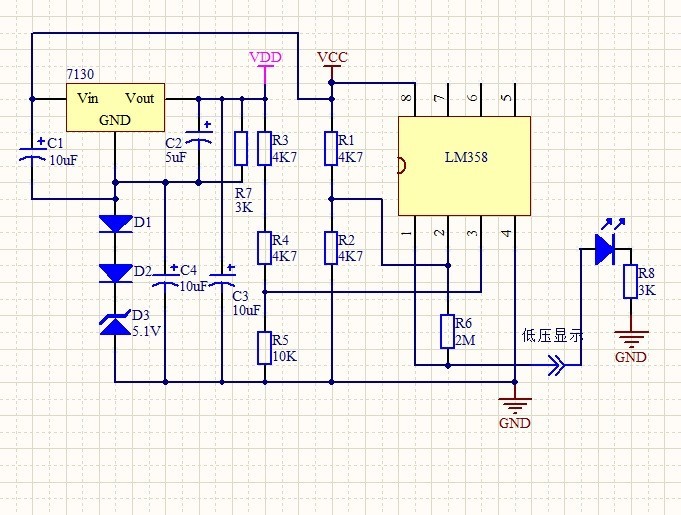
       这次去掉了串连的发光管,加入了稳压部分。因手头只有3V的低压差稳压IC和5.1V的稳压管,于是用3V稳压IC加5.1V稳压管和两只4148组成9.3V稳压线路(实测9.2V),外加LM358搭建的低压报警电路。本想还用原屏的低压提示符,但该表的液晶屏用的是薄膜碳阻线,考虑再三,还是外加一个发光管报警方便。
       预设报警电压9.6V(但节电池3.2V),因器件的差别,实际报警电压9.79V。总体耗电17Ma,通断档鸣响时27Ma。
       经过这次改造,杜绝了电阻档的隐患,而且给表提供了一个更加稳定的供电条件。随手拍了几张图,供感兴趣的坛友参考。
线路图
0.jpg
PCB
3.jpg

1.jpg
2.jpg

来个手工的吧
5.jpg
6.jpg

顺利完工
7.jpg

面板正好有个3mm的孔,捅破面膜,妥妥的。
8.jpg

看看效果。
9.jpg

9.8V没反应,9.79V刚刚微亮。
10.jpg

9.78V很亮。
11.jpg

电池图。
12.jpg
收藏
送赞
分享

评分

参与人数 1 +10 金钱 +10 仪表币 +10 收起 理由
43545 + 10 + 10 + 10 赞一个!

查看全部评分总评分 :  +10 金钱 +10 仪表币 +10

发表回复

评论列表(6)

勇闯沙滩 数字大神J 2018-8-31 17:54:25
实际应用经过验证很好,那么充电用的什么办法,有平衡充吗?
2018-8-31 17:54:25 回复
wgsd 楼主     数字大神J 2018-8-31 18:08:43
勇闯沙滩 发表于 2018-8-31 17:54
实际应用经过验证很好,那么充电用的什么办法,有平衡充吗?

电池是插在一块线路板上的,充电是拔下插头,分别插在充电器上单独充,虽然费点事,但比串连充稳妥些。
2018-8-31 18:08:43 回复
代码 数字探长D 2018-10-6 00:54:01
楼主手工刻的电路板很整齐,少见这么认真刻一块覆铜板的
2018-10-6 00:54:01 回复
wgsd 楼主     数字大神J 2018-10-6 07:51:58
代码 发表于 2018-10-6 00:54
楼主手工刻的电路板很整齐,少见这么认真刻一块覆铜板的

没办法,常刻的,因为打板不值得,还有时间问题,洞洞板又太大。
2018-10-6 07:51:58 回复
lyxwym 数字小子A 2018-10-15 08:22:13
手工刻的线路板,线条是怎么生成的?软件自动生成?
2018-10-15 08:22:13 回复
wgsd 楼主     数字大神J 2018-10-15 12:50:39
lyxwym 发表于 2018-10-15 08:22
手工刻的线路板,线条是怎么生成的?软件自动生成?

没打印机,土办法,用半透明纸在屏幕上复印下来,再复印到板上。
2018-10-15 12:50:39 回复