12
返回列表 发新帖

恒温控制用什么加载

wgsd 楼主     数字大神J 2021-6-21 10:58:46
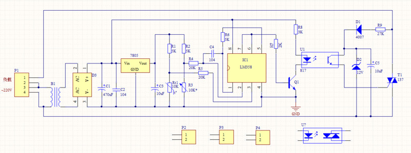
经过搭建测试,1,没了电磁干扰,没了咔哒咔哒的烦人声,安静。2,灵敏度大大提升,没了延迟和惯性,反应非常敏捷。测试时简化了线路(临时),20K的R4、R5直接连通(没装),R7直接接入运放1脚,另一个运放没用。开始效果很好,但使用一会灯泡长亮,三极管软击穿,很热,管压降有50多伏,断电后管子稍凉再试,还是重复上面现象。因此放弃该方案,因为当温度越接近设定值时,比较电压差就越小,不足以满足三极管的饱和导通,致使其在放大区,管耗剧增。虽然用了简单接法的达伦顿(13003管子的B值很低)。
果断启用手中的一只双向可控硅,因为可控硅一旦触发就可以可靠的导通,管耗非常小,基本不用顾忌散热问题。因手中没有双向触发二极管型的光耦,继续使用PC817,让可控硅工作在单向状态,不然还得用一只PC817(简化线路,功率不是大问题)。附一张草图。

S2.png
2021-6-21 10:58:46 回复
喜欢就好 数字巨人H 2021-6-21 19:59:46
谢谢分享!学习了
2021-6-21 19:59:46 回复
wgh1027 数字大神J 2021-6-21 21:51:34
还是可控硅简单一点
2021-6-21 21:51:34 回复
wgsd 楼主     数字大神J 2021-6-22 10:43:13
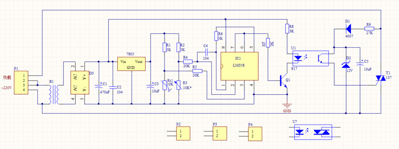
经几小时的测试,非常不错,可控硅没有发热,温度仅比室温高1、2度,27K的电阻(1/2W)温度比室温高6、7度。准备组装到一块92mmX32mm的PCB板上。

S5.png
2021-6-22 10:43:13 回复
wgsd 楼主     数字大神J 2021-6-23 07:25:54
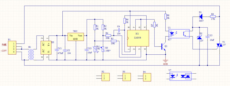
哈哈,上图的全桥模库选小了。

S1.png
2021-6-23 07:25:54 回复
12