恒温控制用什么加载

发表于:2021-6-20 15:31:32 4979
电子产品
行为类别: 改装_制作
产品类别: 恒温箱
电子品牌: DIY自制
电子产品关键字: 恒温控制

登录后可查看大图

您需要 登录 才可以下载或查看,没有账号?立即注册

x
我的土造恒温箱,用的是继电器带40瓦灯泡,使用时继电器咔哒咔哒的较烦人,而且产生的火花和电脉冲还时常影响干扰测试系统,因此想改造一下,大家因为用晶体管、可控硅还是什么器件较好。附一张继电器的照片,这边触点处的外壳都被火花烧蚀的发黑了。

k1.png
收藏
送赞
分享

发表回复

评论列表(24)

HD123 数字精灵G 2021-6-20 16:22:57
没有电子元件能比继电器更好了,换个继电器就解决问题
2021-6-20 16:22:57 回复
hc061218 数字王者I 2021-6-20 18:45:32
虽然我不懂,可控硅行不?
2021-6-20 18:45:32 回复
yangsen 数字大师F 2021-6-20 19:04:52
多大负载啊?灯泡是电阻性负载,如果是交流用可控硅,如果是直流用MOS或者igbt都可以比继电器可靠
2021-6-20 19:04:52 回复
HD123 数字精灵G 2021-6-20 19:42:28
hc061218 发表于 2021-6-20 18:45
虽然我不懂,可控硅行不?

可控硅可以!负载大了,发热也大,也容易坏,一烧一片!
2021-6-20 19:42:28 回复
wgh1027 数字大神J 2021-6-20 19:48:37
用固态继电器
2021-6-20 19:48:37 回复
wgsd 楼主     数字大神J 2021-6-20 20:08:49
HD123 发表于 2021-6-20 16:22
没有电子元件能比继电器更好了,换个继电器就解决问题

继电器没问题,大银点完好,缺点是咔哒声和干扰。感觉继电器远不如电子元件。
2021-6-20 20:08:49 回复
wgsd 楼主     数字大神J 2021-6-20 20:09:48
hc061218 发表于 2021-6-20 18:45
虽然我不懂,可控硅行不?

可控硅应该不错。
2021-6-20 20:09:48 回复
HD123 数字精灵G 2021-6-20 20:23:38
wgsd 发表于 2021-6-20 20:08
继电器没问题,大银点完好,缺点是咔哒声和干扰。感觉继电器远不如电子元件。 ...

干扰来至继电器的电吸铁,产生的电磁干扰,这个是没办法的,如果是简单控制灯泡之类的,这个干扰根本不是问题!
2021-6-20 20:23:38 回复
wgsd 楼主     数字大神J 2021-6-20 20:37:29
手边有PC817,做光耦隔离,有13003三极管,还有个双向可控硅,因没有双向触发二极管的光耦,就用三极管先试试,估计有点难度。
2021-6-20 20:37:29 回复
wgsd 楼主     数字大神J 2021-6-20 21:21:47
HD123 发表于 2021-6-20 20:23
干扰来至继电器的电吸铁,产生的电磁干扰,这个是没办法的,如果是简单控制灯泡之类的,这个干扰根本不是 ...

控制的就是40瓦的灯泡,有时会使基准电压产生瞬间下跌脉冲(上位机可以看到)。
2021-6-20 21:21:47 回复
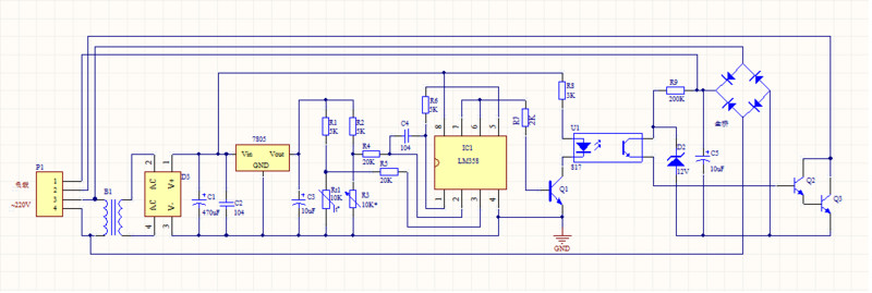
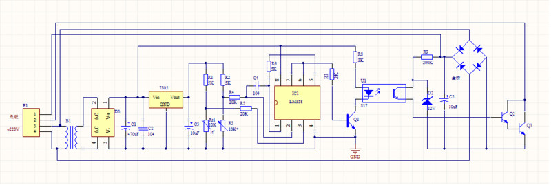
wgsd 楼主     数字大神J 2021-6-20 21:25:32
画了个草图,搭建一下看看。

s1.png
2021-6-20 21:25:32 回复
wgh1027 数字大神J 2021-6-20 22:30:12
哈哈,灯泡用直流供电?
2021-6-20 22:30:12 回复
wgh1027 数字大神J 2021-6-20 22:33:25
加滤波的话灯泡可能会超压吧。
2021-6-20 22:33:25 回复
wgsd 楼主     数字大神J 2021-6-20 23:55:22
wgh1027 发表于 2021-6-20 22:30
哈哈,灯泡用直流供电?

嘿嘿,灯泡不能直流供电?不亮吗?
2021-6-20 23:55:22 回复
wgsd 楼主     数字大神J 2021-6-20 23:58:44
wgh1027 发表于 2021-6-20 22:33
加滤波的话灯泡可能会超压吧。

超压吗?交流电压的峰值多少?
2021-6-20 23:58:44 回复
wgsd 楼主     数字大神J 2021-6-21 00:09:17
哈哈,10uF的电容吓坏了40瓦的灯泡。
2021-6-21 00:09:17 回复
HD123 数字精灵G 2021-6-21 08:28:23
建议你还是交直流分开靠谱
2021-6-21 08:28:23 回复
13912217676 数字巨人H 2021-6-21 09:09:40
考虑到继电器可能存在漏磁干扰及触点通断干扰,个人认为还是用无触点的控制电路更合适。MOS管或可控硅,光耦控制也可以
2021-6-21 09:09:40 回复
wgsd 楼主     数字大神J 2021-6-21 09:18:19
13912217676 发表于 2021-6-21 09:09
考虑到继电器可能存在漏磁干扰及触点通断干扰,个人认为还是用无触点的控制电路更合适。MOS管或可控硅,光 ...

的确,经试验不但安静,灵敏度提高很大。
2021-6-21 09:18:19 回复
12下一页