AD569恒温数控

发表于:2023-2-7 14:40:13 4146
标准件&校基准源
主题类别: 其它
标准件类型:
仪表品牌: 其它品牌
型号或关键字:

登录后可查看大图

您需要 登录 才可以下载或查看,没有账号?立即注册

x
年前用AD569替代5541做了一个恒温数控电压基准,但最终失败了。因为569的发热太大了,在32X32X60mm的恒温罐里,不用加热,两片569就可以让恒温罐在20度的环境里把罐内温度搞到50~60度,因此造成控温失控,最终放弃了。
觉得569不适合在小的恒温体积里使用,本来想看看它是否比5541的底噪更低些,实际没有什么优势可取,只是价格略低一些。但线路比较复杂,附件增多,体积大数倍。
其底噪主要还是看基准源的底噪,之前用588做的,虽然输出放大了2.5倍,但10V输出时的底噪峰峰值也在5uV左右的样子,基本与58810V输出的指标相符。虽然56910V基准可以不用放大,但基准源的底噪必须小才有意义。这次因为用的是LTFLU-1,实测10V输出底噪峰峰值在2uV左右。

69.jpg

收藏
送赞
分享

发表回复

评论列表(52)

佳维 数字精灵G 2023-2-7 15:36:19
感谢分享
2023-2-7 15:36:19 回复
gdi2045 数字斗士C 2023-2-7 16:45:00
LTFLU-1真好呀!追求低噪声!
2023-2-7 16:45:00 回复
mvwz24029819 数字精灵G 2023-2-7 18:31:29
谢谢分享
2023-2-7 18:31:29 回复
cdsh 数字梦想家E 2023-2-7 18:43:50
谢谢分享
2023-2-7 18:43:50 回复
wgh1027 数字大神J 2023-2-7 19:07:23
谢谢分享
2023-2-7 19:07:23 回复
atz123 数字王者I 2023-2-7 19:45:13
谢谢分享
2023-2-7 19:45:13 回复
光速飞行 数字大神J 2023-2-7 20:41:51
你的数控标准源做好未?
2023-2-7 20:41:51 回复
wgsd 楼主     数字大神J 2023-2-7 21:47:42
光速飞行 发表于 2023-2-7 20:41
你的数控标准源做好未?

没做数控标准源啊,还是原先的数控基准,这次想看看AD569替代5541怎么样。
2023-2-7 21:47:42 回复
光速飞行 数字大神J 2023-2-7 22:14:24
wgsd 发表于 2023-2-7 21:47
没做数控标准源啊,还是原先的数控基准,这次想看看AD569替代5541怎么样。 ...

这样子,挺好的
2023-2-7 22:14:24 回复
ftr315 数字探长D 2023-2-7 23:57:05
dac8830对比5541怎么样?现在5541的价格有点虚。
2023-2-7 23:57:05 回复
ftr315 数字探长D 2023-2-7 23:58:42
我觉得底噪的主要来源是那三个运放
2023-2-7 23:58:42 回复
勇闯沙滩 数字大神J 2023-2-8 06:48:42
老师的作品,个顶个精品。
2023-2-8 06:48:42 回复
wgsd 楼主     数字大神J 2023-2-8 08:54:03
ftr315 发表于 2023-2-7 23:57
dac8830对比5541怎么样?现在5541的价格有点虚。

没用过,没有依据评说。
2023-2-8 08:54:03 回复
wgsd 楼主     数字大神J 2023-2-8 08:56:31
ftr315 发表于 2023-2-7 23:58
我觉得底噪的主要来源是那三个运放

可以看一下手册,基准底噪不是运放一个量级的。
2023-2-8 08:56:31 回复
wgsd 楼主     数字大神J 2023-2-8 09:00:17
勇闯沙滩 发表于 2023-2-8 06:48
老师的作品,个顶个精品。

别这么说,只是草根爱好者,闲的瞎折腾而已。
2023-2-8 09:00:17 回复
ftr315 数字探长D 2023-2-8 16:45:12
wgsd 发表于 2023-2-8 08:56
可以看一下手册,基准底噪不是运放一个量级的。

两个op2177 跟随就超过了AD5541的底噪了吧!跟随也用op177不是更好吗?
2023-2-8 16:45:12 回复
ftr315 数字探长D 2023-2-8 16:48:54
ftr315 发表于 2023-2-8 16:45
两个op2177 跟随就超过了AD5541的底噪了吧!跟随也用op177不是更好吗?

op177的加法电路 不是完美的把两个op2177的底噪叠加了吗?(虽然算法上不是完全相加,)
2023-2-8 16:48:54 回复
ftr315 数字探长D 2023-2-8 16:53:44
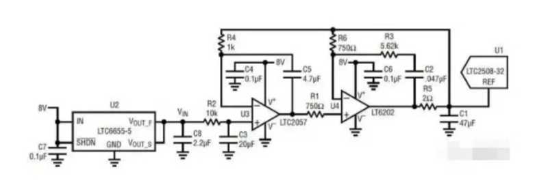
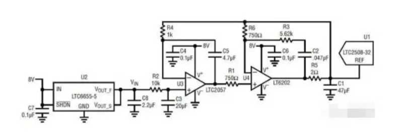
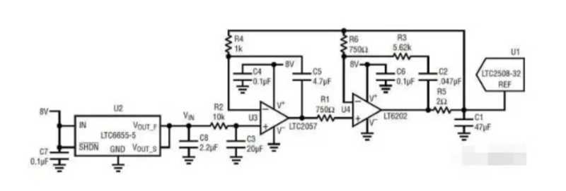
Screenshot_2023-02-08-16-51-52-0026272277_EDIT_1.png
准备做这个滤波器,对底噪要求高可以用这个试试。32位adc参考端的滤波电路
2023-2-8 16:53:44 回复
wgsd 楼主     数字大神J 2023-2-8 17:33:46
ftr315 发表于 2023-2-8 16:48
op177的加法电路 不是完美的把两个op2177的底噪叠加了吗?(虽然算法上不是完全相加,) ...

bb.png
2023-2-8 17:33:46 回复
123下一页