再来569PCB

lqzhang03 数字探长D 2023-7-3 15:06:25
本帖最后由 lqzhang03 于 2023-7-4 08:19 编辑

这几块板子能给我一套吗?多少钱?谢谢。
2023-7-3 15:06:25 回复
wgsd 楼主     数字大神J 2023-7-4 09:51:23
lqzhang03 发表于 2023-7-3 15:06
这几块板子能给我一套吗?多少钱?谢谢。

这样吧,你按你的要求出个569的线路图,我帮你画个569的PCB,你自己去嘉立创打板,用他的软件可以免费打5块(免快递),用其它的软件打5块也只需20元包邮。板子不大于10X10Cm,大了费用就高了。
2023-7-4 09:51:23 回复
lqzhang03 数字探长D 2023-7-4 11:43:23
本帖最后由 lqzhang03 于 2023-7-4 11:47 编辑

非常感谢,就是Voltgen的569小板
电路图
图2.jpg

图1.jpg
画成你那样的PCB也行。谢谢。


2023-7-4 11:43:23 回复
lqzhang03 数字探长D 2023-7-4 11:44:41
本帖最后由 lqzhang03 于 2023-7-4 11:49 编辑

谢谢wgsd.
2023-7-4 11:44:41 回复
wgsd 楼主     数字大神J 2023-7-4 13:43:25

1;没有自己的线路图这样照搬过来是用不了的,列如线路图上的电源电压与PCB上的稳压电源不同...而且图中也不包括电源部分,pcb上却有,那么pcb背面还有什么?
2;就是你有了图中的PCB板子,接上电源也不会有电压输出,得配合单片机,还有更重要的软件。
3;你确定PCB图中4094等的接线方式与你用的驱动程序能配合上?
4;你这样拿来的图,图中有的板上没有(不知是否在背面),板上有的图中没有,怎么画?
没有自己的构想图画出来也是费板。
2023-7-4 13:43:25 回复
lqzhang03 数字探长D 2023-7-4 15:29:29
wgsd 发表于 2023-7-4 13:43
1;没有自己的线路图这样照搬过来是用不了的,列如线路图上的电源电压与PCB上的稳压电源不同...而且图中 ...

谢谢回复

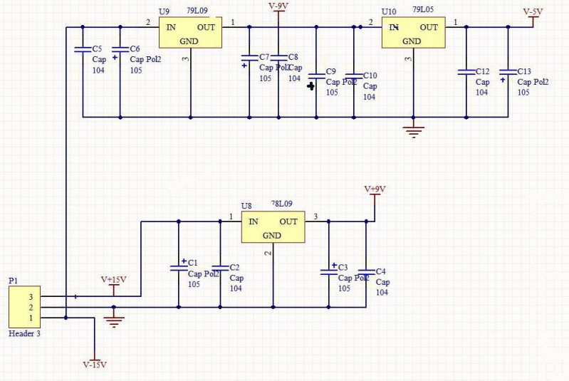
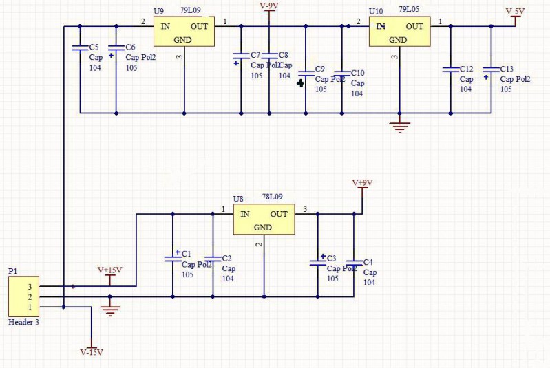
1,电路图是照搬Voltgen的,由于有老板本用5541+515的PCB,用这个569的电路图改用569.
2、电源电路附上。
3、有569用4094的程序。
4、PCB板子是参考。
再次感谢。
电源电路
图4.jpg

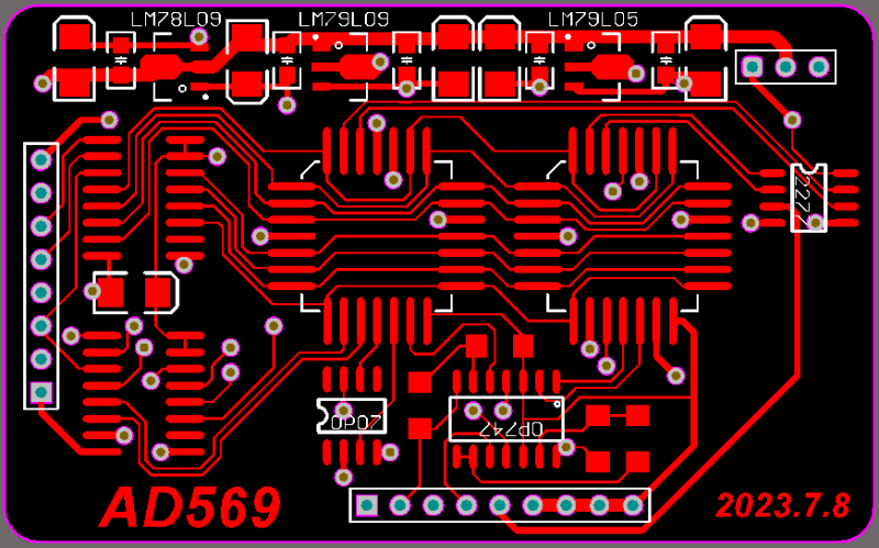
参考PCB反面
图3.jpg

2023-7-4 15:29:29 回复
lqzhang03 数字探长D 2023-7-4 15:42:14
wgsd.老大,我看了下用你1楼的PCB就行。可否给我你一楼的PCB文件,我来打PCB,也能省你的时间,谢谢。
2023-7-4 15:42:14 回复
wgsd 楼主     数字大神J 2023-7-4 19:18:14
lqzhang03 发表于 2023-7-4 15:42
wgsd.老大,我看了下用你1楼的PCB就行。可否给我你一楼的PCB文件,我来打PCB,也能省你的时间,谢谢。 ...

我那个你用不了,他那个板有两倍放大,我这没有。4094的驱动方式也不同。
你这样搬来的图也无法下手画PCB,分不清那些需要与原板连接或是在原板还是569板上。
2023-7-4 19:18:14 回复
wgsd 楼主     数字大神J 2023-7-4 19:53:14
既然用的是5541没必要换569,性能5541不比569差,不然价格也不会远高于569。没看到569那点比5541好。
说说为什么原因要更换。
2023-7-4 19:53:14 回复
lqzhang03 数字探长D 2023-7-4 21:35:50
手里有一套569的件,但是没板子,只是想鼓捣着玩玩。
2023-7-4 21:35:50 回复
lqzhang03 数字探长D 2023-7-4 21:40:00
wgsd 发表于 2023-7-4 19:53
既然用的是5541没必要换569,性能5541不比569差,不然价格也不会远高于569。没看到569那点比5541好。
说说 ...

我看了你以前的帖子,驱动少了一个4094,放大也可改,可以修改一下程序来解决,就是想折腾折腾。
2023-7-4 21:40:00 回复
lqzhang03 数字探长D 2023-7-4 21:43:47
本帖最后由 lqzhang03 于 2023-7-4 21:50 编辑

我用Protel DXP 2004学着画了一下SCH,是小板的电路图,你给我个邮箱,我发给你,麻烦给指点一下。
我看了一下,你一楼的板子我能用得上,我程序里改一下4094驱动和放大倍数就能用。如果方便,能不能把PCB文件给我。

我的邮箱:lqzhang03@126.com

非常感谢
2023-7-4 21:43:47 回复
lqzhang03 数字探长D 2023-7-4 22:04:58
wgsd 发表于 2023-7-4 19:53
既然用的是5541没必要换569,性能5541不比569差,不然价格也不会远高于569。没看到569那点比5541好。
说说 ...

我用Protel DXP 2004画的569电路图,您给看看。 MY569.rar (64.99 KB, 下载次数: 107)
2023-7-4 22:04:58 回复
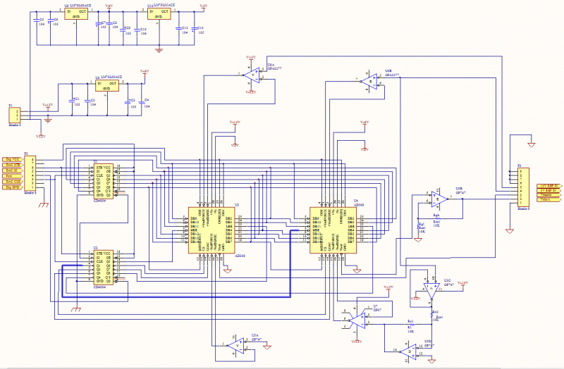
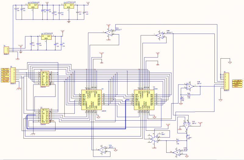
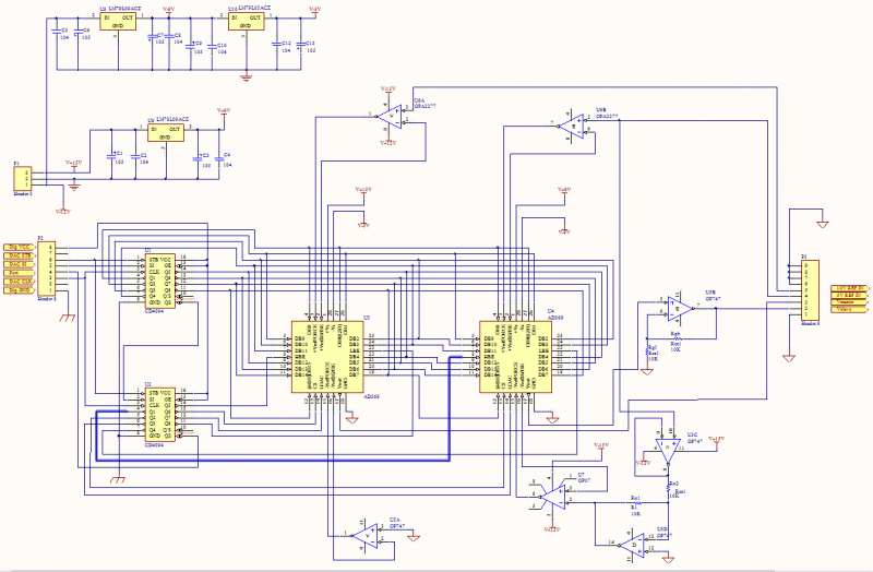
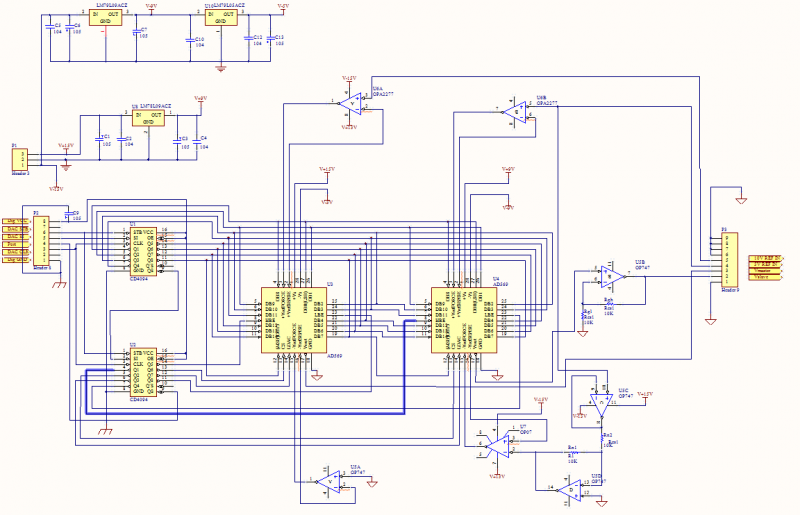
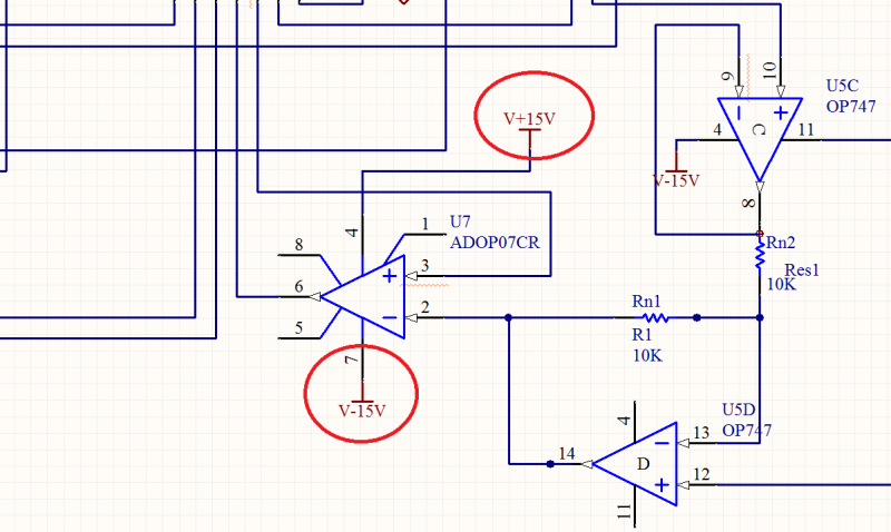
wgsd 楼主     数字大神J 2023-7-5 21:46:12
lqzhang03 发表于 2023-7-4 22:04
我用Protel DXP 2004画的569电路图,您给看看。

你的线路图OP07和OPA2277的电源脚是否画反了?

B2.png
我把你的图整理了一下你检测检测看看连接对不。
B3.png



2023-7-5 21:46:12 回复
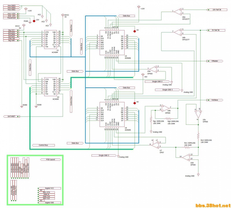
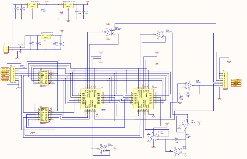
wgsd 楼主     数字大神J 2023-7-5 21:50:20
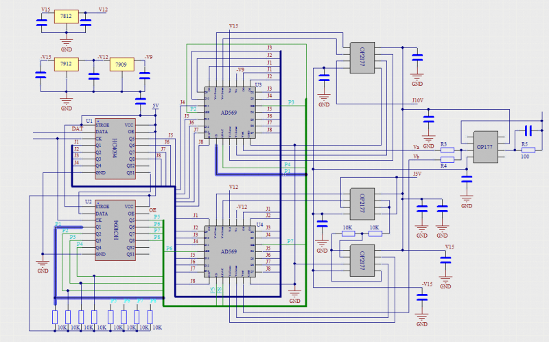
我那个PCB文件你用不了,改动太多,第二个4094连接的569不一样,驱动方式接法也不同。
NN.png

2023-7-5 21:50:20 回复
wgsd 楼主     数字大神J 2023-7-5 21:55:14
lqzhang03 发表于 2023-7-4 21:40
我看了你以前的帖子,驱动少了一个4094,放大也可改,可以修改一下程序来解决,就是想折腾折腾。
...

再那看我的帖子少了一个4094?
你这个PCB 尺寸要多大,安装孔位置怎么确定?
2023-7-5 21:55:14 回复
lqzhang03 数字探长D 2023-7-6 08:10:16
本帖最后由 lqzhang03 于 2023-7-6 08:14 编辑
wgsd 发表于 2023-7-5 21:55
再那看我的帖子少了一个4094?
你这个PCB 尺寸要多大,安装孔位置怎么确定? ...

这个板子尺寸要求不严格,打算电线与其他板子连接,5cm*7cm,四个角有直径3mm的孔。
谢谢老大指点。
2023-7-6 08:10:16 回复
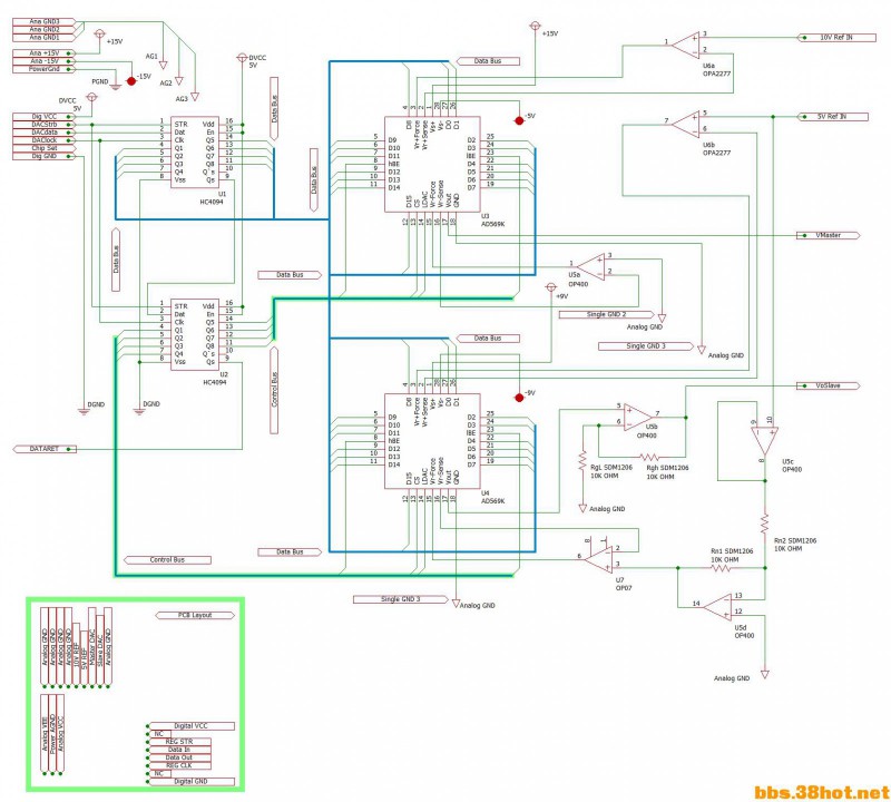
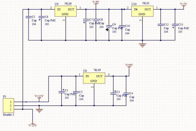
wgsd 楼主     数字大神J 2023-7-6 09:55:32
lqzhang03 发表于 2023-7-6 08:10
这个板子尺寸要求不严格,打算电线与其他板子连接,5cm*7cm,四个角有直径3mm的孔。
谢谢老大指点。 ...

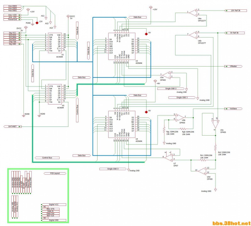
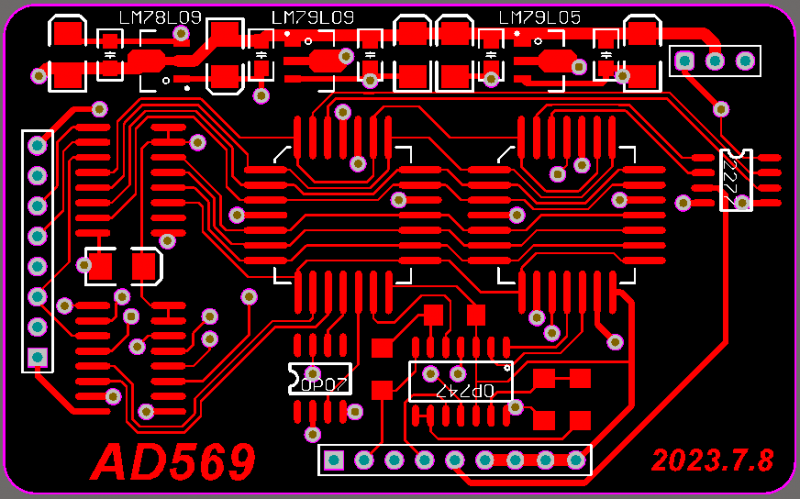
发几张图你看看,没毛病再给你改尺寸。


B1.png B2.png B4.png B5.png B6.png B7.png B8.png

2023-7-6 09:55:32 回复
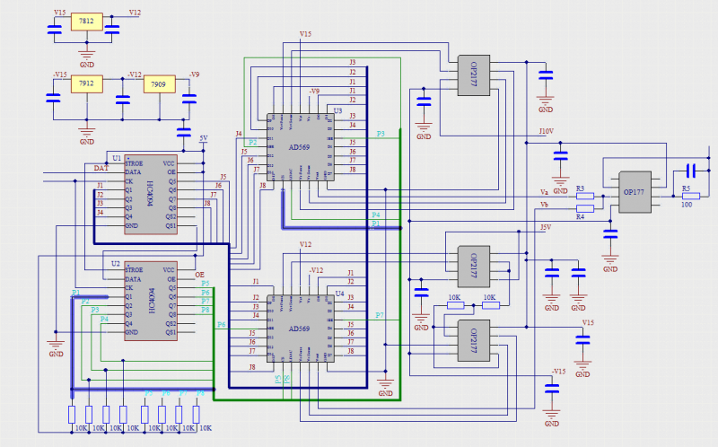
wgsd 楼主     数字大神J 2023-7-6 10:01:36
仔细看看IC管脚编号,错了PCB就废了,我看你的图稳压器的管脚编号都是错的,现在改过来了,你自己对照器件检测吧。
2023-7-6 10:01:36 回复
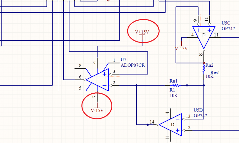
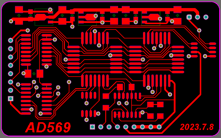
wgsd 楼主     数字大神J 2023-7-6 11:14:10
b9.png




2023-7-6 11:14:10 回复