万用表储存器备用电池

发表于:2022-9-19 19:09:58 4661
万用表
主题类别: 制作_改装
仪表品牌: 其它品牌
显示方式: 八位半
型号或关键字: 7081

登录后可查看大图

您需要 登录 才可以下载或查看,没有账号?立即注册

x
本帖最后由 wgsd 于 2022-9-19 19:16 编辑

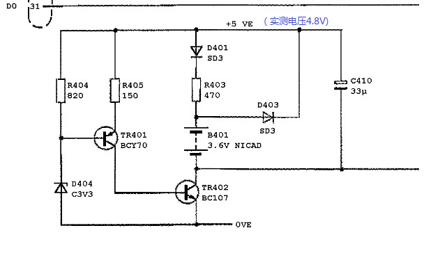
昨天调试表的温漂时,突然发现存储器的电池怎么怀孕了呢?赶紧拆下测量一下,妈呀,都足月了,电压4.19V,看来这是过充了。这也换上没多长时间呀,看看充电线路也没什么问题。

DL1.png

按理说4.8V电压经过二极管降压,以0.5V(实际是动态的)算,再经过470Ω电阻限流,到电池充满(4.2V)后,充电电流不到1mA,就把电池充鼓包了,这电池也太那个了。网上说鼓包锂电可以刺孔放气或者用塑料袋包好,放冰箱冷藏室与碎冰一起,放一段时间就恢复好了,感觉刺孔不好,于是就放冰箱里看看,结果肚肚真消了,可是肚皮就像那什么似的,恢复不了了,时间不长恢复到室温后,md,肚肚又鼓起来,都是骗人的。用一个LED灯珠给它25mA放电了7、8个小时,电压降到了3.8V,肚肚还是大大的,看来不能用于表里了,表内50°多度的高温,说不上那天爆炸了,还是换一块吧。

DC0.jpg

换块电池可以,但过充问题的解决啊,实测一下不接电池时的电池端电压,呀!4.8V的电压经过二极管和限流电阻,竟然有4.6V的开路电压,此时的二极管开启电压随着电流的减小,压降只有0.2V多点。因此表在几天长时间的开机状态,电池必然过冲了(虽然电流很小)。说明原机电路设计存在隐患,所以原机电池几乎都有尿炕的毛病。

增加恒压充电是最好了,可是太费事,感觉加个稳压管锁位最省事,但是手边又没有5V一下的稳压管,于是想到了发光二极管,手头上橙色的压降在1.8V左右,绿色的压降在2.5V左右,两只串连电压可以锁定在电池的安全电压内。(在增加锁位管之前,想只在电池端再串一个二极管看是否省事些,但实测不行,电池端的电压仍有4.37V多)。

DC1.jpg DC2.jpg

改为锁位管后,实测电池端开路电压4.088V,很不错了。第一次改时锁位管是并在电池两端,但存在一个问题,就是关机后会对电池放电,并且随着电池电压的下降锁位电压也跟着下降,继续放电,实测电池电压下降到3.8V时还有近20uA的放电电流。后来把锁位管的负端接到0VE的地端,关机后没有了放电电流,因为关机后TR402三极管也关断了,切断了锁位管负端到电池负端的回路。而开机后TR402是导通的,锁位管也就锁定了电池的端电压。

最终实测,开机接3.55V的电池,充电电流1.3mA,接3.8V的电池充电电流0.7Ma,关机后,电池只对6片存储芯片供电,放电电流不到1uA。

DC3.jpg DC4.jpg DL2.png

收藏
送赞
分享

发表回复

评论列表(27)

atz123 数字王者I 2022-9-19 19:52:35
谢谢分享
2022-9-19 19:52:35 回复
duron_ff202006 数字梦想家E 2022-9-19 20:21:58
本帖最后由 duron_ff202006 于 2022-9-19 20:33 编辑

二极管阴极端与OVE间并一个分流电阻,增大点电流,二极管压降就正常了。另外,这个二极管是什么型号呢?肖特基管?如果是1N4148类普通硅二极管压降应该有0.5V以上。
2022-9-19 20:21:58 回复
wgsd 楼主     数字大神J 2022-9-19 21:54:06
duron_ff202006 发表于 2022-9-19 20:21
二极管阴极端与OVE间并一个分流电阻,增大点电流,二极管压降就正常了。另外,这个二极管是什么型号呢?肖 ...

就是4148,二极管压降是曲线,电流很小时压降就小。
2022-9-19 21:54:06 回复
zhangwj98 数字精灵G 2022-9-19 22:04:58
谢谢分享!
2022-9-19 22:04:58 回复
wgh1027 数字大神J 2022-9-19 22:55:21
谢谢分享
2022-9-19 22:55:21 回复
hc061218 数字王者I 2022-9-19 23:18:57
妈呀,男孩女孩啊
2022-9-19 23:18:57 回复
13912217676 数字巨人H 2022-9-20 00:12:53
大伙准备随月子礼啦!
2022-9-20 00:12:53 回复
kyhwhb 数字大神J 2022-9-20 05:51:36
这个锂电是4.35V那种吧
2022-9-20 05:51:36 回复
kyhwhb 数字大神J 2022-9-20 05:57:49
看电路图上标记3.6V NICAD,原机是用的镍铬电池吧
2022-9-20 05:57:49 回复
kyhwhb 数字大神J 2022-9-20 06:09:00
锂电鼓胀原因比较奇怪,见过多次都是正常使用的和亏电后的锂电池
2022-9-20 06:09:00 回复
wgsd 楼主     数字大神J 2022-9-20 06:45:12
hc061218 发表于 2022-9-19 23:18
妈呀,男孩女孩啊

B超看躺在里面的是 X  
2022-9-20 06:45:12 回复
wgsd 楼主     数字大神J 2022-9-20 06:46:46
巍巍兴安 发表于 2022-9-20 05:57
看电路图上标记3.6V NICAD,原机是用的镍铬电池吧

是的。

NG1.png
2022-9-20 06:46:46 回复
勇闯沙滩 数字大神J 2022-9-20 07:36:45
谢谢分享。
2022-9-20 07:36:45 回复
my1048 数字斗士C 2022-9-20 08:57:20
原机设计的是镍铬或镍氢电池,所有充电回路没有问题。那个年代应该还没有锂电池吧。
2022-9-20 08:57:20 回复
佳维 数字精灵G 2022-9-20 09:37:43
感谢分享
2022-9-20 09:37:43 回复
qizming 数字探长D 2022-9-20 11:58:42
谢谢分享
2022-9-20 11:58:42 回复
喜欢就好 数字巨人H 2022-9-20 16:16:24
学习了,谢谢分享!
2022-9-20 16:16:24 回复
mvwz24029819 数字精灵G 2022-9-20 19:08:18
谢谢分享
2022-9-20 19:08:18 回复
wyl 数字梦想家E 2022-9-21 00:26:25
谢谢分享。
2022-9-21 00:26:25 回复
12下一页